Share
Adafruit Industries LLC 292i2c / SPI character LCD backpack
Description
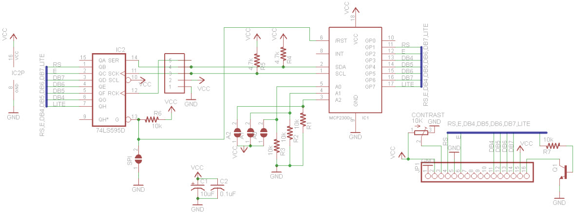
Adafruit Industries 292-292, I2C/SPI Character LCD BackPack | 292, Lighting is a versatile and easy-to-use LCD backpack that allows you to easily add a character LCD display to your project. It is designed to fit onto the back of any standard 16x2 character LCD and provides a simple I2C or SPI interface to control the display. The backpack also includes a backlight control circuit, allowing you to adjust the brightness of the LCD display. It is perfect for adding a display to your project without having to worry about wiring up a complex LCD controller.
Specifications
Adafruit Industries LLC technical specifications, attributes, parameters and parts with similar specifications to Adafruit Industries LLC .
- TypeParameter
- Part StatusActive
- Moisture Sensitivity Level (MSL)1 (Unlimited)
- Accessory TypeBackpack
- RoHS StatusROHS3 Compliant
0 Similar Products Remaining
Technical Documents
Associated Products
| Part Number | Manufacturer | Description | Stock | RFQ |
|---|---|---|---|---|
| Analog Devices / Linear Technology | 0 | RFQ |


Product
Brand
Articles
Tools










