Share
Adafruit Industries LLC 73TV-B-GONE KIT UNIVERSAL V1.2
Description
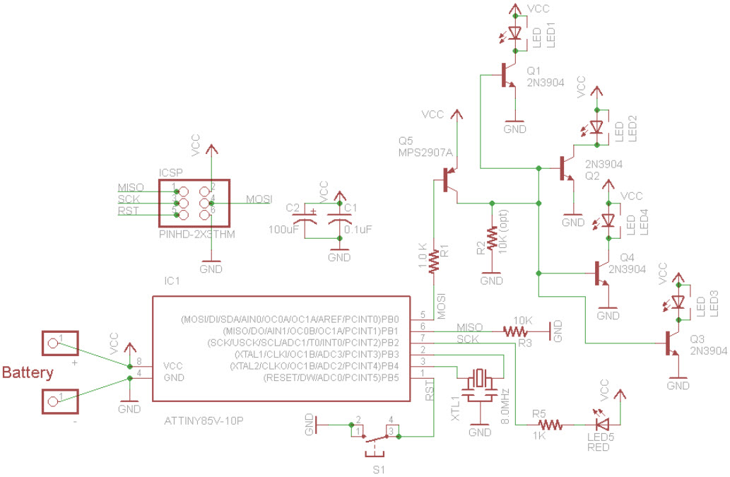
The Adafruit Industries 73-73, TV-B-Gone Kit - Universal v1.2 is a convenient and easy-to-use device that allows you to turn off any television in the world. This kit includes a universal remote control that can be programmed to turn off any television, regardless of make or model. The kit also includes a battery and instructions for programming the remote. With this kit, you can easily turn off any television in the world with the press of a button.
Specifications
Adafruit Industries LLC technical specifications, attributes, parameters and parts with similar specifications to Adafruit Industries LLC .
- TypeParameter
- Factory Lead Time12 Weeks
- Part StatusActive
- Moisture Sensitivity Level (MSL)1 (Unlimited)
- Utilized IC / PartATtiny85
- Main PurposeRemote Control Infra Red
- Kit TypeProject Kit
- RoHS StatusROHS3 Compliant
0 Similar Products Remaining
Technical Documents
Associated Products
| Part Number | Manufacturer | Description | Stock | RFQ |
|---|---|---|---|---|
| Maxim Integrated | IC OPAMP GP 5MHZ RRO SOT23-5 | 10000 | BUY |


Product
Brand
Articles
Tools










