Analog Devices ADL5306-EVAL60 dB-RANGE (100 nA-100 µA) Low-Cost Logarithmic Converter
Description
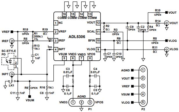
The Analog Devices ADL5306-EVAL Evaluation Board is a versatile tool for instrumentation and measurement applications. It is based on the ADL5306 SP Amplifier, a high-performance, low-noise, wideband amplifier with a wide dynamic range. The board features a wide range of input and output connectors, allowing for easy connection to a variety of test and measurement equipment. It also includes a variety of test points and jumpers for easy configuration and calibration. The board is designed to provide a reliable and accurate platform for testing and evaluating the performance of the ADL5306 SP Amplifier. It is an ideal tool for engineers and technicians who need to quickly and accurately evaluate the performance of the ADL5306 SP Amplifier.


Product
Brand
Articles
Tools

