Analog Devices Inc. AD633-EVALZAD633 Analog Divider and Multiplier Evaluation Board
Description
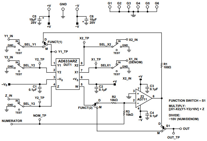
The Analog Devices AD633-EVALZ Evaluation Board is designed to evaluate the performance of the AD633 Low Cost Analog Multiplier. This board is ideal for applications in communications and telecom, providing a versatile platform for testing and evaluating the AD633. The board features a wide range of input and output connections, allowing for easy connection to external circuits. It also includes a power supply, a reference voltage, and a set of jumpers for configuring the board. The AD633-EVALZ Evaluation Board is a great tool for engineers and designers looking to quickly and accurately evaluate the performance of the AD633.
Specifications
Analog Devices Inc. technical specifications, attributes, parameters and parts with similar specifications to Analog Devices Inc. .
- TypeParameter
- Lifecycle StatusPRODUCTION (Last Updated: 3 weeks ago)
- Factory Lead Time8 Weeks
- Package / CaseSOIC
- Number of Pins0
- Part StatusActive
- Moisture Sensitivity Level (MSL)1 (Unlimited)
- TypeLinear
- Max Operating Temperature85°C
- Min Operating Temperature-40°C
- Base Part NumberAD633
- FunctionAnalog Multiplier
- Operating Supply Voltage15V
- Operating Supply Current6mA
- Nominal Supply Current6mA
- Accuracy2 %
- Slew Rate20 V/μs
- Max Input Voltage10V
- Utilized IC / PartAD633
- Supplied ContentsBoard(s)
- Evaluation KitYes
- Settling Time2 μs
- -3db Bandwidth1MHz
- Primary Attributes4-Quadrant Multiplication
- EmbeddedNo
- REACH SVHCNo SVHC
- RoHS StatusROHS3 Compliant
- Lead FreeContains Lead
0 Similar Products Remaining
Technical Documents
Associated Products
| Part Number | Manufacturer | Description | Stock | RFQ |
|---|---|---|---|---|
| ON Semiconductor | Current Mode PWM Controller 500mA 6-Pin TSOP T/R | 0 | BUY |


Product
Brand
Articles
Tools





