Analog Devices Inc. ADA8282CP-EBZEVAL BOARD FOR ADA8282
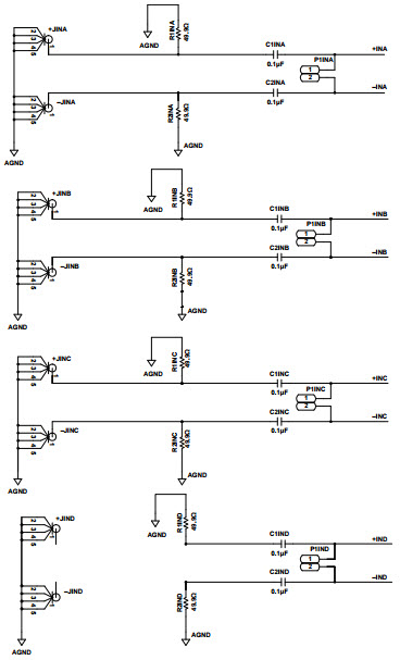
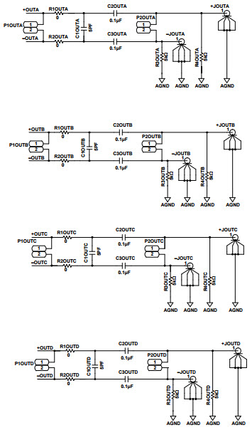
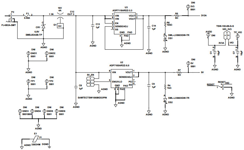
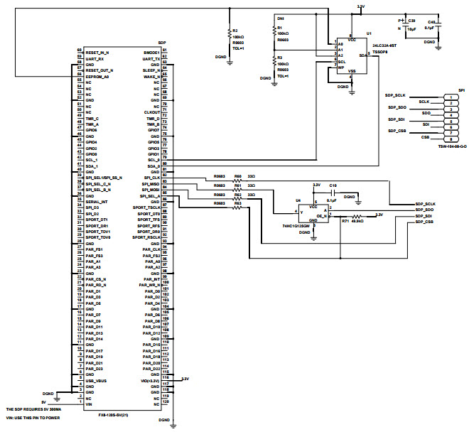
The Analog Devices ADA8282CP-EBZ Evaluation Board is designed to evaluate the ADA8282 Radar Receive Path AFE, a military and aerospace grade device. This board features a wide range of features, including a high-performance, low-noise amplifier, a low-noise, low-distortion mixer, and a wideband, low-noise, low-distortion IF amplifier. It also includes a wideband, low-noise, low-distortion IF filter, a wideband, low-noise, low-distortion IF amplifier, and a wideband, low-noise, low-distortion IF filter. Additionally, the board includes a wideband, low-noise, low-distortion IF amplifier, a wideband, low-noise, low-distortion IF filter, and a wideband, low-noise, low-distortion IF amplifier. This board is designed to provide a complete solution for evaluating the ADA8282 Radar Receive Path AFE, and is ideal for use in military and aerospace applications.
- TypeParameter
- Lifecycle StatusPRODUCTION (Last Updated: 3 weeks ago)
- Factory Lead Time8 Weeks
- Number of Pins0
- Part StatusActive
- Moisture Sensitivity Level (MSL)1 (Unlimited)
- TypeInterface
- Base Part NumberADA8282
- FunctionAnalog Front End (AFE)
- Utilized IC / PartADA8282
- Supplied ContentsBoard(s), Power Supply
- Evaluation KitYes
- Primary Attributes4-Channel (Quad)
- Secondary AttributesGraphical User Interface
- RoHS StatusROHS3 Compliant
- Lead FreeContains Lead
| Part Number | Manufacturer | Description | Stock | RFQ |
|---|---|---|---|---|
| Analog Devices Inc. | ANALOG DEVICES - AD8031ARZ - Operational Amplifier, Single, 1 Amplifier, 80 MHz, 30 V/µs, 2.7V to 12V, SOIC, 8 Pins | 28 | RFQ | |
| Analog Devices Inc. | ANALOG DEVICES AD8031ARTZ-REEL7..Operational Amplifier, Single, 80 MHz, 1 Amplifier, 35 V/s, 2.7V to 12V, SOT-23, 5 Pins | 10 | RFQ | |
| Analog Devices Inc. | Operational Amplifiers - Op Amps 2.7V 800uA 80Mhz RRIO SGL | 1 | RFQ | |
| Analog Devices Inc. | OP Amp Single Volt Fdbk R-R I/O ±6V/12V 8-Pin SOIC N T/R | 4 | RFQ | |
| Analog Devices Inc. | OP Amp Single Volt Fdbk R-R I/O ±6V/12V 5-Pin SOT-23 T/R | 250 | BUY |


Product
Brand
Articles
Tools















