Analog Devices Inc. ADMV8420-EVALZ10 TO 20 GHZ TUNABLE BPF
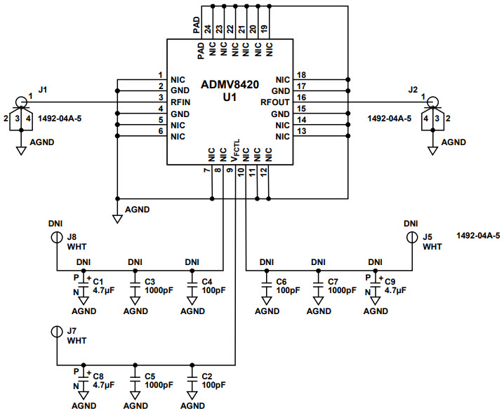
The Analog Devices ADMV8420-EVALZ Evaluation Kit is designed for use with the ADMV8420 11 to 20 GHz, Tunable Band-Pass Filter. This filter is ideal for military and aerospace applications, providing a wide range of frequency tuning and high performance. The kit includes a printed circuit board, a power supply, and a user manual. The board is designed to allow for easy evaluation of the filter's performance, and the power supply provides the necessary voltage and current for the filter. The user manual provides detailed instructions on how to use the kit and how to evaluate the filter's performance. The ADMV8420-EVALZ Evaluation Kit is a great tool for engineers and technicians who need to evaluate the performance of the ADMV8420 11 to 20 GHz, Tunable Band-Pass Filter.
- TypeParameter
- Factory Lead Time8 Weeks
- Part StatusActive
- Moisture Sensitivity Level (MSL)1 (Unlimited)
- RoHS StatusROHS3 Compliant
| Part Number | Manufacturer | Description | Stock | RFQ |
|---|---|---|---|---|
| Analog Devices Inc. | IC ADC 14BIT PIPELINED 100TQFP | 2 | BUY |


Product
Brand
Articles
Tools








