Analog Devices Inc. ADP8860DBCP-EVALZANALOG DEVICES ADP8860DBCP-EVALZDAUGHTER BOARD(LFCSP)
Description
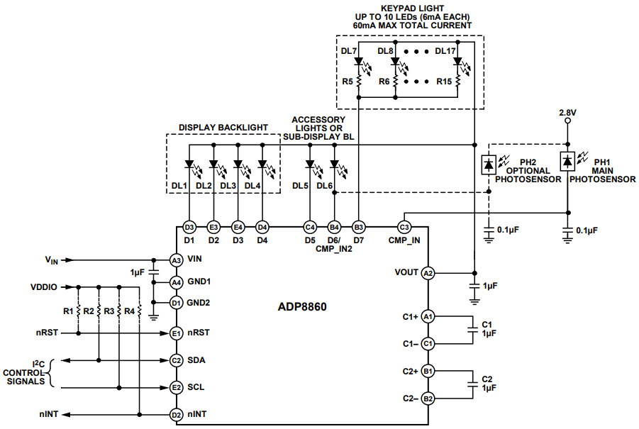
The Analog Devices ADP8860DBCP-EVALZ is an evaluation board for the ADP8860 Back-Light LED Linux Driver, Lighting Control IC. This board is designed to evaluate the features and performance of the ADP8860 LED driver IC. It includes a USB-to-I2C interface, a power supply, and a set of LEDs for testing. The board also includes a Linux driver that allows users to control the LED brightness and color. The board is ideal for applications such as automotive lighting, LCD backlighting, and LED lighting. It is also suitable for use in industrial, medical, and consumer applications.
Specifications
Analog Devices Inc. technical specifications, attributes, parameters and parts with similar specifications to Analog Devices Inc. .
- TypeParameter
- Lifecycle StatusPRODUCTION (Last Updated: 2 weeks ago)
- Factory Lead Time8 Weeks
- Number of Pins0
- PackagingBulk
- Part StatusActive
- Moisture Sensitivity Level (MSL)1 (Unlimited)
- Base Part NumberADP8860
- Number of Outputs7
- Efficiency88 %
- Max Output Current60mA
- Operating Supply Voltage5.5V
- Min Input Voltage2.5V
- Max Input Voltage5.5V
- Utilized IC / PartADP8860
- Supplied ContentsBoard(s)
- Evaluation KitYes
- Outputs and Type7, Non-Isolated
- FeaturesShort-Circuit and Thermal Protection
- REACH SVHCNo SVHC
- RoHS StatusROHS3 Compliant
- Lead FreeContains Lead
0 Similar Products Remaining
Technical Documents
Associated Products
| Part Number | Manufacturer | Description | Stock | RFQ |
|---|---|---|---|---|
| Analog Devices Inc. | ANALOG DEVICES ADP2323ACPZ-R7DC/DC Controller, Current Mode, 3A, 4.5V to 20V, 2 Outputs, Synchronous Buck, 1.2MHz, LFCSP-32 | 185 | RFQ |


Product
Brand
Articles
Tools







