Analog Devices Inc. ADZS-AUDIO-EX3ANALOG DEVICES ADZS-AUDIO-EX3 BOARD, EXTENDER AUDIO, EI3
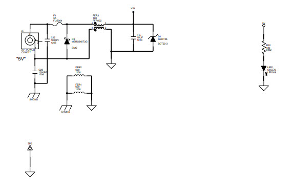
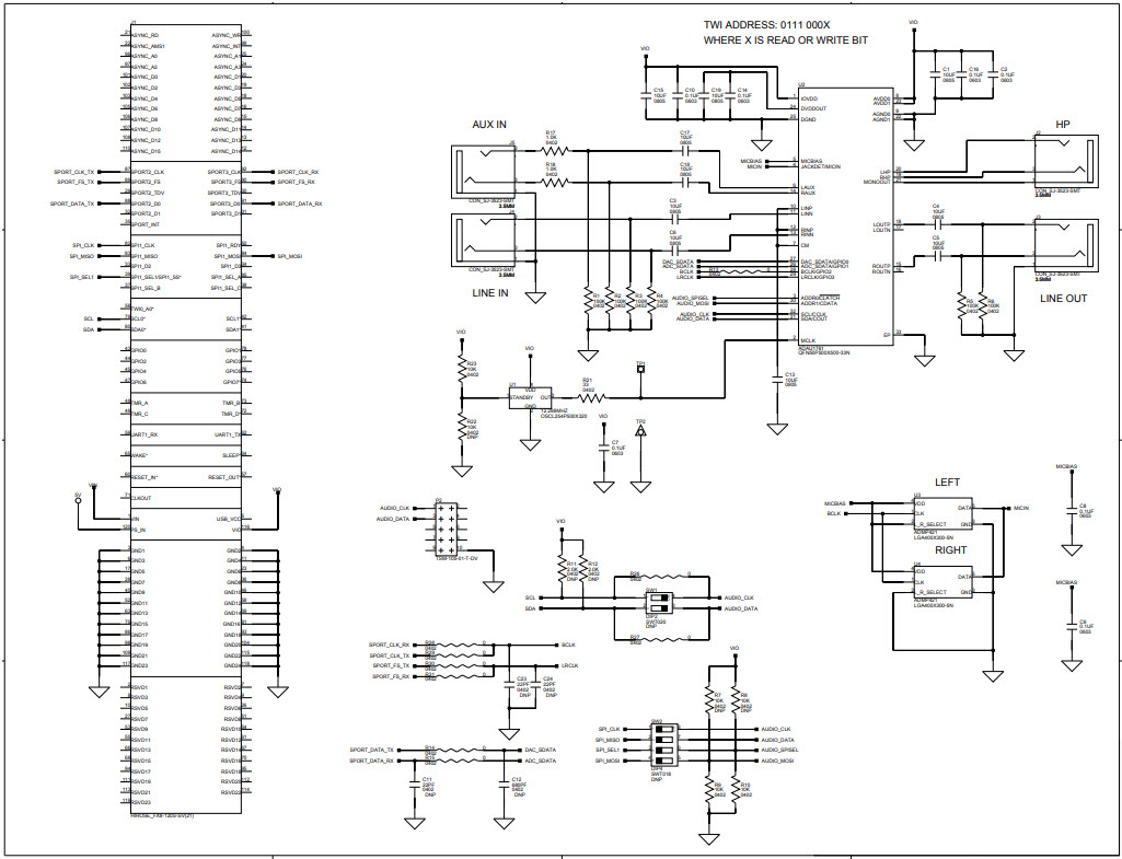
The Analog Devices ADZS-AUDIO-EX3 Audio EI3 Extender Board is a low power, high performance audio CODEC based on the ADAU1761 SigmaDSP Stereo, 96 kHz, 24-Bit Audio CODEC. It is designed to provide a complete audio solution for communications and telecom applications. The board features a wide range of audio inputs and outputs, including stereo line-in, stereo line-out, and stereo headphone-out. It also includes a microphone input, a digital audio interface, and a USB interface. The board is powered by a single 3.3V supply and is capable of operating at up to 96 kHz sample rate. The board also includes a variety of features such as a low-noise pre-amplifier, a low-noise microphone pre-amplifier, and a low-noise headphone amplifier. The board is also compatible with a variety of software development tools, making it easy to integrate into existing systems.
- TypeParameter
- Lifecycle StatusPRODUCTION (Last Updated: 1 week ago)
- Factory Lead Time8 Weeks
- MountCable
- Number of Pins0
- PackagingBulk
- SeriesEZ-Extender®
- Part StatusActive
- Moisture Sensitivity Level (MSL)1 (Unlimited)
- TypeGeneral Purpose
- Operating Supply Voltage3.3V
- Accessory TypeExtension Board
- Number of A/D Converters2
- Number of D/A Converters2
- REACH SVHCNo SVHC
- RoHS StatusROHS3 Compliant
- Lead FreeContains Lead
| Part Number | Manufacturer | Description | Stock | RFQ |
|---|---|---|---|---|
| Analog Devices Inc. | ANALOG DEVICES ADP3634ARDZ MOSFET IC, Low Side, 9.5V-18V Supply, 4A Out, 22ns Delay, SOIC-8 | 18880 | BUY | |
| Analog Devices Inc. | IC DVR DUAL NONINVERT 4A 8SOIC | 27 | BUY | |
| Analog Devices Inc. | ANALOG DEVICES ADP1047ARQZ-R7 PFC CONTROLLER, DIGITAL, 3-3.6V, QSOP-24 | 35 | BUY |


Product
Brand
Articles
Tools









