Share
Analog Devices Inc. DC2270ALT3095 DEMO BOARD - DUAL-CHANNEL
Description
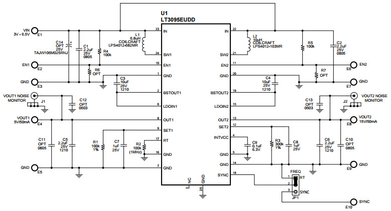
The Analog Devices DC2270A-A, DC2270A Demo Board is a versatile platform for evaluating the LT3095 Dual Boost Plus Post-Regulator LDO Bias Generator. It features a wide input voltage range of 3V to 20V, and two adjustable output voltages of 5V @ 50mA and 15V @ 50mA. Additionally, it has an audio output of 2V @ 10mA. The board is designed to provide a comprehensive evaluation of the LT3095, allowing users to quickly and easily test the device's performance.
Specifications
Analog Devices Inc. technical specifications, attributes, parameters and parts with similar specifications to Analog Devices Inc. .
- TypeParameter
- MfrAnalog Devices Inc.
- PackageBox
- Product StatusActive
- Base Product NumberDC2270
- Factory Pack QuantityFactory Pack Quantity1
- ManufacturerAnalog Devices Inc.
- BrandAnalog Devices
- Tool Is For Evaluation OfLT3095
- RoHSDetails
- Voltage-Input3V ~ 20V
- Series-
- PackagingBulk
- TypeVoltage Regulator - Switching Regulator
- SubcategoryDevelopment Tools
- Output Voltage5 V, 15 V
- Output Current50 mA
- Current - Output50mA, 50mA
- Voltage - Output5V, 15V
- Frequency - Switching1MHz
- Utilized IC / PartLT3095
- Supplied ContentsBoard(s)
- Product TypePower Management IC Development Tools
- Board TypeFully Populated
- Main PurposeDC/DC, Step Up with LDO
- Outputs and Type2, Non-Isolated
- Regulator TopologyBoost
- ProductDemonstration Boards
- Input Voltage3 V to 20 V
- Product CategoryPower Management IC Development Tools
0 Similar Products Remaining


Product
Brand
Articles
Tools

