Analog Devices Inc. EVAL-AD9837SDZBOARD EVAL FOR AD9837
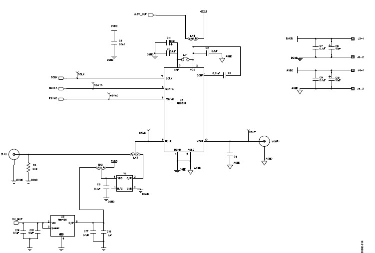
The Analog Devices EVAL-AD9837SDZ Evaluation Board is a versatile tool for evaluating the performance of the AD9837 16MHz Clock Synthesizer for Portable Medical Instrumentation and Medical and Healthcare Applications. This evaluation board features a wide range of features, including a low-noise, low-jitter clock output, a wide range of frequency tuning options, and a wide range of output formats. The board also includes a USB interface for easy connection to a PC, allowing for easy configuration and monitoring of the device. The board is designed to be used with the AD9837 Clock Synthesizer, and is ideal for medical and healthcare applications that require a reliable, low-noise clock source.
- TypeParameter
- Lifecycle StatusPRODUCTION (Last Updated: 2 weeks ago)
- Factory Lead Time8 Weeks
- Number of Pins0
- Part StatusActive
- Moisture Sensitivity Level (MSL)1 (Unlimited)
- TypeTiming
- Max Operating Temperature85°C
- Min Operating Temperature-40°C
- Base Part NumberAD9837
- FunctionDirect Digital Synthesis (DDS)
- Operating Supply Voltage5.5V
- InterfaceUSB
- Utilized IC / PartAD9837
- Supplied ContentsBoard(s)
- Resolution1.25 B
- Evaluation KitYes
- EmbeddedNo
- Secondary AttributesGraphical User Interface
- REACH SVHCNo SVHC
- Radiation HardeningNo
- RoHS StatusROHS3 Compliant
- Lead FreeContains Lead
| Part Number | Manufacturer | Description | Stock | RFQ |
|---|---|---|---|---|
| Analog Devices Inc. | Quad Channel Single ADC SAR 140ksps 10-bit Serial 8-Pin SOT-23 T/R | 1000 | RFQ | |
| Analog Devices Inc. | IC ADC 10BIT 4CHAN I2C SOT23-8 | 9373 | RFQ | |
| Analog Devices Inc. | IC ADC 10BIT 4CH I2C SOT23-8 | 17 | BUY | |
| Analog Devices Inc. | IC, 8-BIT DIGITAL POT | 15000 | RFQ | |
| Analog Devices Inc. | ANALOG DEVICES AD780ARZ. Voltage Reference IC | 2889 | RFQ | |
| Analog Devices Inc. | IC VREF SERIES/SHUNT PROG 8SOIC | 28 | RFQ | |
| Analog Devices Inc. | IC ADC 10BIT 4CH SAR I2C SOT23-8 | 500 | RFQ | |
| Analog Devices Inc. | IC ADC 10BIT 4CH I2C SOT23-8 | 516 | BUY |







