Analog Devices Inc. EVAL-ADE1202EBZADE1202 EVAL BOARD
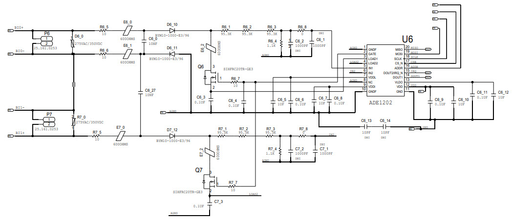
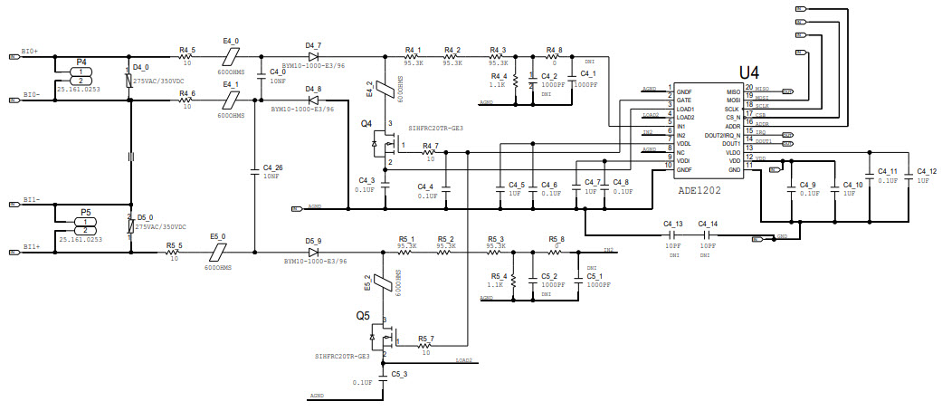
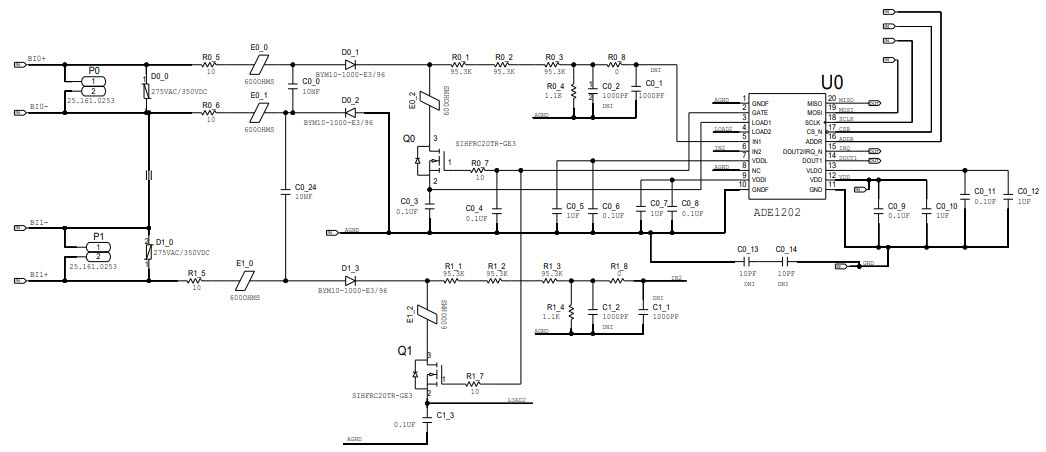
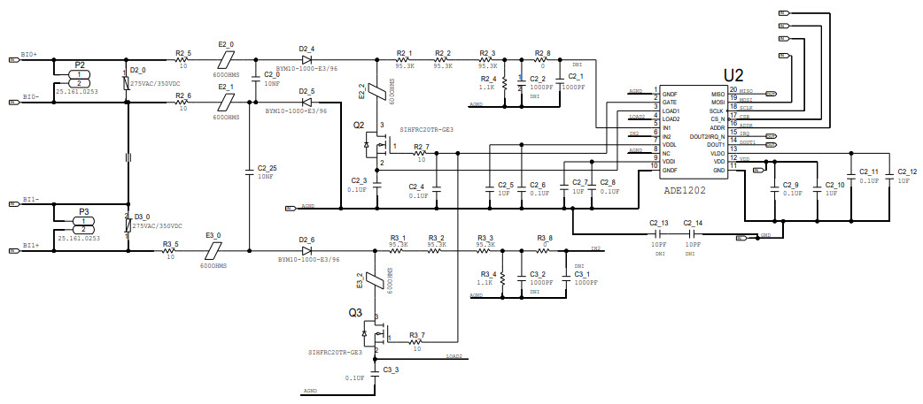
The Analog Devices EVAL-ADE1202EBZ Evaluation Kit is designed to evaluate the ADE1202 Dual-Channel, Configurable, Isolated Digital Input, Power Management IC. This evaluation kit includes a printed circuit board (PCB) with the ADE1202 IC, a power supply, and a USB cable for connecting to a PC. The ADE1202 IC is a dual-channel, configurable, isolated digital input, power management IC that provides a wide range of features for power management applications. It features two independent channels, each with a configurable input voltage range, adjustable output voltage, and adjustable current limit. The ADE1202 also includes a wide range of protection features, including over-voltage, over-current, and short-circuit protection. The evaluation kit also includes a graphical user interface (GUI) for easy configuration and monitoring of the ADE1202 IC.
- TypeParameter
- Factory Lead Time8 Weeks
- PackagingBox
- SeriesisoPower®
- Part StatusActive
- Moisture Sensitivity Level (MSL)Not Applicable
- Utilized IC / PartADE1202
- Supplied ContentsBoard(s)
- Data InterfaceSerial, SPI
- Number of A/D Converters1
- Input Range10V ~ 300V
- RoHS StatusROHS3 Compliant
| Part Number | Manufacturer | Description | Stock | RFQ |
|---|---|---|---|---|
| Analog Devices, Inc. | 203 | RFQ | ||
| Analog Devices Inc. | 2CH ISOLATED PROGRAMABLE BINARY | 10 | BUY | |
| Analog Devices Inc. | IC REG LINEAR 3.3V 800MA 8LFCSP | 1236 | RFQ | |
| Analog Devices Inc. | 2CH ISOLATED PROGRAMABLE BINARY | 4670 | BUY |


Product
Brand
Articles
Tools

















