Analog Devices Inc. EVAL-ADE7878AEBZADE7878A 3-Phase Electrical Energy Measurement Evaluation Board
Description
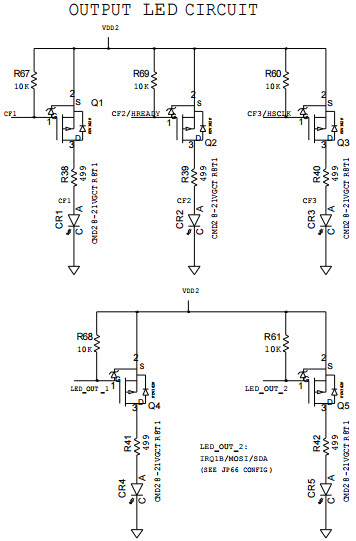
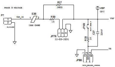
The Analog Devices EVAL-ADE7878AEBZ is an evaluation board for the ADE7878A energy metering IC. It is designed to provide a platform for evaluating the performance of the ADE7878A in instrumentation and measurement applications. The board includes a power supply, a voltage reference, and a current transformer for measuring current. It also includes a variety of connectors and jumpers for connecting to external components. The board is designed to be used with the ADE7878A evaluation software, which provides a graphical user interface for configuring and testing the IC. The board is ideal for evaluating the performance of the ADE7878A in energy metering applications.
Specifications
Analog Devices Inc. technical specifications, attributes, parameters and parts with similar specifications to Analog Devices Inc. .
- TypeParameter
- Lifecycle StatusPRODUCTION (Last Updated: 1 week ago)
- Factory Lead Time8 Weeks
- MountPCB
- Number of Pins0
- Part StatusActive
- Moisture Sensitivity Level (MSL)1 (Unlimited)
- TypePower Management
- Max Operating Temperature85°C
- Min Operating Temperature-40°C
- Base Part NumberADE7878
- FunctionEnergy/Power Meter
- Operating Supply Voltage3.3V
- InterfaceI2C, SPI
- Operating Supply Current20mA
- Utilized IC / PartADE7878A
- Supplied ContentsBoard(s)
- Evaluation KitYes
- EmbeddedYes, MCU, 32-Bit
- RoHS StatusROHS3 Compliant
- Lead FreeContains Lead
0 Similar Products Remaining
Technical Documents
Associated Products
| Part Number | Manufacturer | Description | Stock | RFQ |
|---|---|---|---|---|
| Analog Devices Inc. | ANALOG DEVICES - ADUM1250ARZ - Digital Isolator, Dual, 2 Channel, 150 ns, 3 V, 5.5 V, SOIC, 8 Pins | 0 | RFQ | |
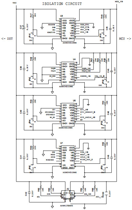
| Analog Devices Inc. | ANALOG DEVICES ADUM3401CRWZ Digital Isolator, Quad, 3, 32 ns, 2.7 V, 5.5 V, SOIC, 16 Pins | 12556 | BUY | |
| NXP Semiconductors | MCU 16-bit/32-bit ARM7TDMI-S RISC 512KB Flash 3.3V 100-Pin LQFP | 16317 | RFQ | |
| Analog Devices Inc. | ANALOG DEVICES ADE7878AACPZ3-PHASE ENERGY MEASUREMENT ICS | 9000 | RFQ | |
| ECS Inc. | Crystal 12MHz ±30ppm (Tol) ±50ppm (Stability) 20pF FUND 60Ohm 2-Pin HC-49/USX Thru-Hole Bulk | 1059 | BUY | |
| ECS Inc. | CRYSTAL 16.3840MHZ 18PF T/H | 611 | BUY | |
| Analog Devices Inc. | IC REG LINEAR 3.3V 300MA TSOT5 | 1233 | BUY |


Product
Brand
Articles
Tools












































































