Analog Devices Inc. EVAL-ADUM3190EBZBOARD EVAL FOR ADUM3190
Description
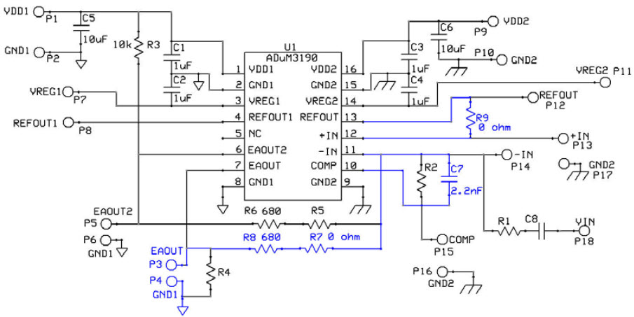
The Analog Devices EVAL-ADUM3190EBZ Evaluation Board is a versatile and powerful tool for evaluating the performance of the ADuM3190 iCoupler, an isolated error amplifier and power management IC. This board features a wide range of features, including a high-voltage input range of up to 500V, a low-voltage output range of up to 5V, and a wide range of adjustable parameters for fine-tuning the performance of the IC. The board also includes a variety of test points and connectors for easy connection to external test equipment. The board is designed to provide a comprehensive evaluation of the ADuM3190 iCoupler, allowing users to quickly and accurately assess its performance in a variety of applications.
Specifications
Analog Devices Inc. technical specifications, attributes, parameters and parts with similar specifications to Analog Devices Inc. .
- TypeParameter
- Lifecycle StatusPRODUCTION (Last Updated: 1 week ago)
- Factory Lead Time8 Weeks
- Number of Pins0
- SeriesiCoupler®
- Part StatusActive
- Moisture Sensitivity Level (MSL)1 (Unlimited)
- Max Operating Temperature125°C
- Min Operating Temperature-40°C
- Base Part NumberADUM3190
- Output TypeSingle-Ended
- Operating Supply Voltage20V
- Operating Supply Current2.9mA
- Amplifier TypeIsolation
- Voltage - Supply, Single/Dual (±)3V~20V
- Utilized IC / PartADuM3190
- Supplied ContentsBoard(s)
- Evaluation KitYes
- Board TypeFully Populated
- Channels per IC1 - Single
- Current - Supply (Main IC)3mA
- REACH SVHCNo SVHC
- RoHS StatusROHS3 Compliant
- Lead FreeContains Lead
0 Similar Products Remaining
Technical Documents
Associated Products
| Part Number | Manufacturer | Description | Stock | RFQ |
|---|---|---|---|---|
| Analog Devices Inc. | Single ADC SAR 1Msps 10-bit Serial 6-Pin SC-70 T/R | 0 | RFQ | |
| Analog Devices Inc. | ANALOG DEVICES AD780ANZ Voltage Reference, High Precision, Series - Programmable, AD780 Series, 2.5V, 3V, DIP-8 | 0 | RFQ | |
| Analog Devices Inc. | Operational Amplifier, Quad, 28 Mhz, 4, 170 V/ S, 4.5V To 18V, Dip, 14 Rohs Compliant: Yes | 0 | RFQ | |
| Analog Devices Inc. | Single ADC SAR 1Msps 10-bit Serial 6-Pin SC-70 T/R | 0 | RFQ |


Product
Brand
Articles
Tools








