Analog Devices Inc. EVAL-ADUM3221AEBZBOARD EVAL FOR ADUM3220/ADUM3221
Description
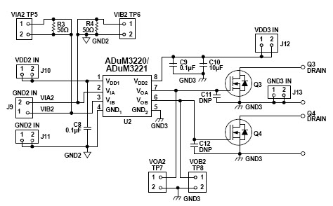
The Analog Devices EVAL-ADUM3221AEBZ is an evaluation board for the iCoupler ADuM3221EBZ, a 4A output-isolated gate driver power management IC. This board is designed to provide a platform for evaluating the performance of the ADuM3221EBZ in a variety of applications. It features a wide range of features, including a high-voltage input range, adjustable output voltage, and adjustable output current. The board also includes a variety of test points and connectors for easy connection to external components. The board is ideal for evaluating the performance of the ADuM3221EBZ in a variety of applications, including motor control, power conversion, and power management.
Specifications
Analog Devices Inc. technical specifications, attributes, parameters and parts with similar specifications to Analog Devices Inc. .
- TypeParameter
- Lifecycle StatusPRODUCTION (Last Updated: 4 months ago)
- Factory Lead Time8 Weeks
- Number of Pins0
- SeriesiCoupler®
- Part StatusActive
- Moisture Sensitivity Level (MSL)1 (Unlimited)
- TypeInterface
- Max Operating Temperature125°C
- Base Part NumberADUM3221
- FunctionDigital Isolator
- Utilized IC / PartADuM3220, ADuM3221
- Supplied ContentsBoard(s)
- Evaluation KitYes
- Primary Attributes2-Channel (Dual)
- EmbeddedNo
- Secondary Attributes3V ~ 5.5V Supply
- REACH SVHCUnknown
- Radiation HardeningNo
- RoHS StatusROHS3 Compliant
- Lead FreeContains Lead
0 Similar Products Remaining
Technical Documents
Associated Products
| Part Number | Manufacturer | Description | Stock | RFQ |
|---|---|---|---|---|
| Analog Devices Inc. | In a Pack of 2, ADUM3221ARZ Analog Devices, PCB SMT Digital Isolator, 2.5 kV, 8-Pin SOIC | 25 | RFQ | |
| Analog Devices Inc. | DGTL ISO 2.5KV GATE DRIVER 8SOIC | 5096 | BUY | |
| Analog Devices Inc. | Digital Isolator CMOS 2-CH 1MHZ 8-Pin SOIC N T/R | 805 | RFQ | |
| Analog Devices Inc. | DGTL ISO 2.5KV GATE DRIVER 8SOIC | 10000 | RFQ | |
| Analog Devices Inc. | DGTL ISO 2.5KV GATE DRIVER 8SOIC | 5350 | RFQ | |
| Analog Devices Inc. | ANALOG DEVICES ADUM3221BRZ Digital Isolator, 2, 45 ns, 8 V, 18 V, SOIC, 8 Pins | 271 | RFQ | |
| Analog Devices Inc. | DGTL ISO 2.5KV GATE DRIVER 8SOIC | 5000 | RFQ | |
| Analog Devices Inc. | DGTL ISO 2.5KV GATE DRIVER 8SOIC | 300 | RFQ | |
| Analog Devices Inc. | DGTL ISO 2.5KV GATE DRIVER 8SOIC | 2000 | BUY | |
| Analog Devices Inc. | Digital Isolators 4A Dual-CH Gate Dvr | 45 | BUY |


Product
Brand
Articles
Tools










