Analog Devices Inc. EVAL-CN0211-EB1ZBoard EVAL For CN0211,Power Supply 2.5V
Description
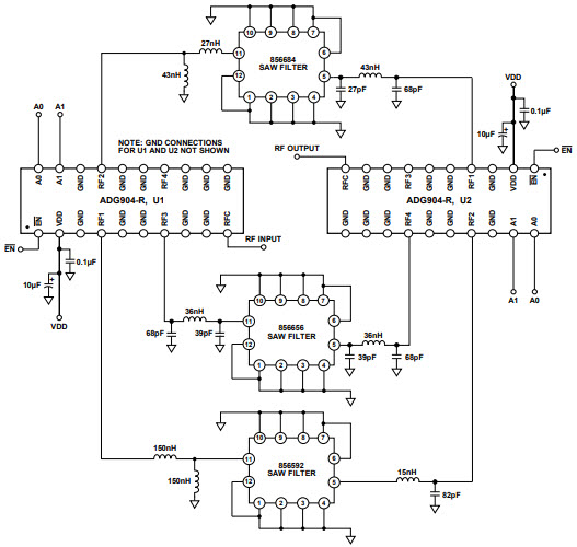
The Analog Devices EVAL-CN0211-EB1Z is an evaluation board based on the ADG904-R IF Band-Pass Filter Bank Switching Network. It is designed for use in wireless infrastructure, communications, and telecom applications. The board features four independent filter banks, each with a single pole, double throw (SPDT) switch. Each filter bank has a passband of 1.8 to 2.2 GHz, with a maximum insertion loss of 0.5 dB. The board also includes a low-noise amplifier (LNA) with a gain of 15 dB and a noise figure of 1.5 dB. The board is powered by a single 5V supply and is designed to be used with a 50 ohm system. The board is RoHS compliant and is suitable for use in a variety of applications.
Specifications
Analog Devices Inc. technical specifications, attributes, parameters and parts with similar specifications to Analog Devices Inc. .
- TypeParameter
- Lifecycle StatusLAST TIME BUY (Last Updated: 3 weeks ago)
- Factory Lead Time8 Weeks
- Package / CaseModule
- Number of Pins0
- PackagingBulk
- Part StatusActive
- Moisture Sensitivity Level (MSL)1 (Unlimited)
- TypeMultiplexer
- Max Operating Temperature85°C
- Min Operating Temperature-40°C
- Frequency2.5GHz
- Operating Supply Voltage3.3V
- Supplied ContentsBoard(s)
- Evaluation KitYes
- REACH SVHCNo SVHC
- RoHS StatusROHS3 Compliant
- Lead FreeContains Lead
0 Similar Products Remaining
Technical Documents
Associated Products
| Part Number | Manufacturer | Description | Stock | RFQ |
|---|---|---|---|---|
| Analog Devices Inc. | ANALOG DEVICES ADXRS645HDYZMEMS Gyroscope, Analogue,2000/s, 4.75 V, 5.25 V, TIP | 992 | RFQ |


Product
Brand
Articles
Tools






