Analog Devices Inc. EVAL-CN0272-SDPZANALOG DEVICES EVAL-CN0272-SDPZEVAL BOARD, CFTL, PHOTDIODE PREAMP, 2MHZ
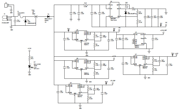
The Analog Devices EVAL-CN0272-SDPZ is an evaluation board based on the AD8065 military and aerospace grade 2-MHz bandwidth PIN photodiode preamp with dark current compensation. This board is designed to provide a convenient platform for evaluating the performance of the AD8065 in a variety of applications. It features a wide range of input and output connections, including a BNC connector for the photodiode input, a BNC connector for the preamp output, and a DB-9 connector for the power supply. The board also includes a potentiometer for adjusting the gain of the preamp, as well as a jumper for selecting between single-ended and differential output. The board is designed to operate over a wide temperature range, making it suitable for use in harsh environments.
- TypeParameter
- Lifecycle StatusPRODUCTION (Last Updated: 5 days ago)
- Factory Lead Time8 Weeks
- Number of Pins0
- SeriesCircuits from the Lab™
- Part StatusActive
- Moisture Sensitivity Level (MSL)1 (Unlimited)
- TypeInterface
- FunctionSensor Signal Conditioner
- Operating Supply Voltage6V
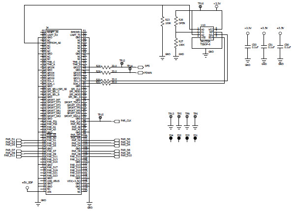
- Utilized IC / PartAD8065, AD8475, AD9629-20, ADR441
- Supplied ContentsBoard(s)
- Evaluation KitYes
- Primary AttributesPIN Photodiode Preamp
- EmbeddedNo
- REACH SVHCNo SVHC
- RoHS StatusROHS3 Compliant
- Lead FreeContains Lead
| Part Number | Manufacturer | Description | Stock | RFQ |
|---|---|---|---|---|
| Analog Devices Inc. | IC ADC 12BIT PIPELINED 32LFCSP | 2988 | RFQ | |
| Analog Devices Inc. | IC REG BUCK ADJ 1.2A TSOT23-6 | 1983 | RFQ | |
| ECS Inc. | OSC XO 20.000MHZ HCMOS SMD | 3000 | BUY | |
| Microchip Technology | EEPROM 4kx8 - 5V - 2.5V | 2500 | RFQ | |
| Analog Devices Inc. | ANALOG DEVICES ADR441ARMZ Voltage Reference, Ultralow Noise, Series - Fixed, ADR441 Series, 2.5V, MSOP-8 | 116 | RFQ | |
| Analog Devices Inc. | ANALOG DEVICES AD8065ARTZ-R2Operational Amplifier, Single, 145 MHz, 1 Amplifier, 180 V/s, 5V to 24V, SOT-23, 5 Pins | 978 | RFQ | |
| Analog Devices Inc. | ANALOG DEVICES AD8475ARMZ Differential Amplifier, Selectable Gain, 1 Amplifiers, 150 MHz, -40 C, 85 C | 7 | RFQ |


Product
Brand
Articles
Tools
















