Analog Devices Inc. EVAL-CN0343-EB1ZEVAL BOARD, MAGNETORESISTIVE MEASUREMENT
Description
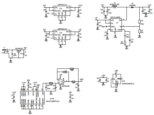
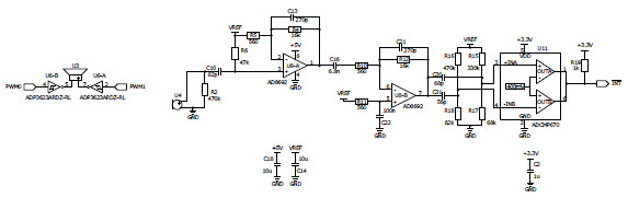
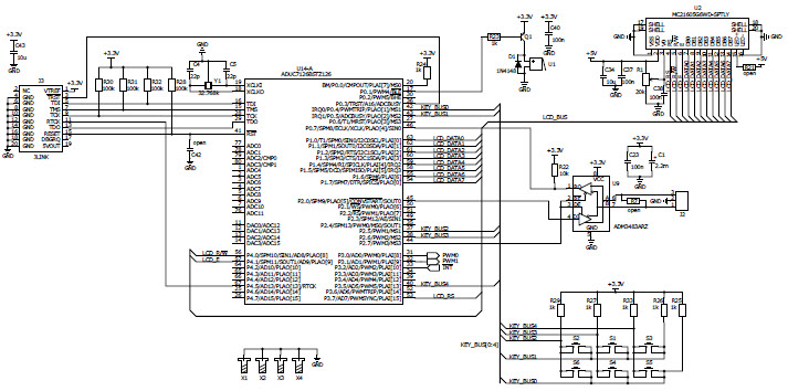
The Analog Devices EVAL-CN0343-EB1Z is an Ultrasonic Distance Measurement Evaluation Board based on the ADuC7126 ARM7TDMI Processor. It is designed to provide a platform for the evaluation and development of ultrasonic distance measurement systems. The board features a wide range of instrumentation and measurement capabilities, including a high-resolution ADC, a high-speed DAC, and a wide range of digital I/O. It also includes a USB interface for easy connection to a PC, and a graphical user interface for easy configuration and control. The board is ideal for applications such as industrial automation, robotics, and medical instrumentation.
Specifications
Analog Devices Inc. technical specifications, attributes, parameters and parts with similar specifications to Analog Devices Inc. .
- TypeParameter
- Lifecycle StatusPRODUCTION (Last Updated: 1 week ago)
- Factory Lead Time8 Weeks
- Number of Pins0
- PackagingBox
- SeriesCircuits from the Lab™
- Part StatusActive
- Moisture Sensitivity Level (MSL)1 (Unlimited)
- InterfaceRS-485
- Utilized IC / PartAD8541, AD8692, ADCMP670, ADM3483, ADP1613, ADP3629
- Supplied ContentsBoard(s)
- Evaluation KitYes
- Sensor TypeUltrasonic Distance Measurement
- EmbeddedYes, MCU, 32-Bit
- REACH SVHCNo SVHC
- RoHS StatusROHS3 Compliant
- Lead FreeContains Lead
0 Similar Products Remaining
Technical Documents
Associated Products
| Part Number | Manufacturer | Description | Stock | RFQ |
|---|---|---|---|---|
| Analog Devices Inc. | ANALOG DEVICES AD8692ARZOperational Amplifier, Dual, 10 MHz, 2 Amplifier, 5 V/s, 2.7V to 6V, SOIC, 8 Pins | 2 | RFQ | |
| Analog Devices Inc. | ANALOG DEVICES AD8541ARZOperational Amplifier, Single, 1 MHz, 1 Amplifier, 0.92 V/s, 2.7V to 5.5V, SOIC, 8 Pins | 862 | RFQ | |
| Analog Devices Inc. | ANALOG DEVICES ADP1613ARMZ-R7 DC-DC Switching Boost, SEPIC Regulator, Adjustable, 2.5V-5.5Vin, 3.6V-20Vout, 2Aout, MSOP-8 | 1114 | RFQ | |
| Analog Devices Inc. | OP Amp Dual GP R-R O/P 6V 8-Pin MSOP T/R | 16071 | RFQ | |
| Analog Devices Inc. | TRANSCEIVER, 3.3V, 250KBPS, 8SOIC | 28000 | RFQ | |
| Analog Devices Inc. | Precision Amplifiers Dual Low Noise CMOS RRO | 2500 | RFQ | |
| Analog Devices Inc. | IC REG LINEAR 5V 500MA 8LFCSP | 20 | RFQ | |
| Analog Devices Inc. | IC OPAMP GP 10MHZ RRO 8MSOP | 12550 | RFQ | |
| Analog Devices Inc. | ANALOG DEVICES ADCMP670-1YUJZ-RL7 COMPARATOR, DUAL, 0.4VREF, 6TSOT | 9055 | BUY | |
| Analog Devices Inc. | IC REG LINEAR 5V 500MA 8SOIC | 2 | RFQ | |
| Analog Devices Inc. | IC REG LINEAR 3.3V 500MA 8LFCSP | 10 | BUY |
Load more


Product
Brand
Articles
Tools














