Analog Devices Inc. EVAL-CN0349-PMDZCN0349 Fully Isolated Conductivity Measurement Data Acquisition System Evaluation Board
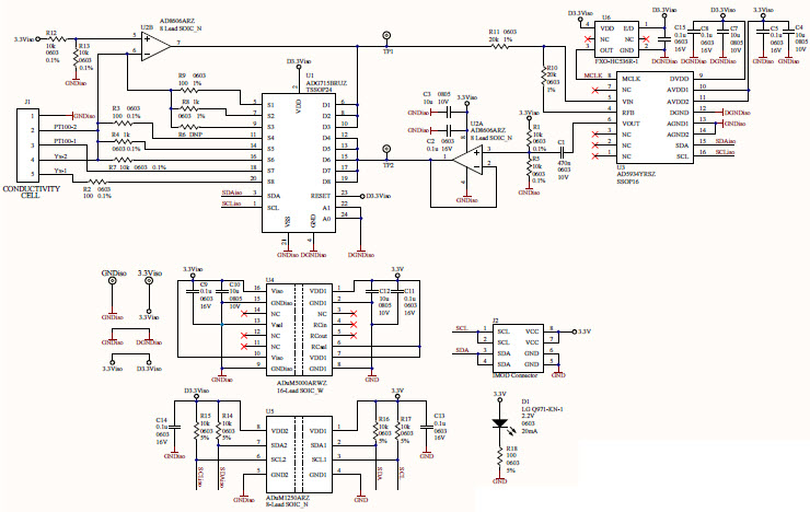
The Analog Devices EVAL-CN0349-PMDZ is a fully isolated conductivity measurement data acquisition system evaluation board based on the AD5934, an industrial 4-20mA transmitter, and the ADuM4160 isolator. This board is designed to provide a complete solution for measuring conductivity in industrial applications. It features a high-accuracy, low-noise, 24-bit sigma-delta ADC, a 4-20mA transmitter, and an isolator to provide galvanic isolation between the measurement system and the host controller. The board also includes a temperature sensor, a reference resistor, and a voltage regulator to ensure accurate and reliable measurements. The EVAL-CN0349-PMDZ is an ideal solution for measuring conductivity in industrial applications, providing a reliable and accurate data acquisition system.
- TypeParameter
- Lifecycle StatusPRODUCTION (Last Updated: 5 days ago)
- Factory Lead Time8 Weeks
- Number of Pins0
- SeriesCircuits from the Lab™
- Part StatusActive
- Moisture Sensitivity Level (MSL)1 (Unlimited)
- TypeInterface
- FunctionSensor Conditioner
- Operating Supply Voltage3.3V
- Utilized IC / PartAD5934, AD8606, ADG715, ADuM1250, ADuM5000
- Evaluation KitYes
- ContentsBoard(s)
- PlatformPmod™
- FeaturesI2C
- REACH SVHCNo SVHC
- RoHS StatusROHS3 Compliant
- Lead FreeContains Lead
| Part Number | Manufacturer | Description | Stock | RFQ |
|---|---|---|---|---|
| Analog Devices Inc. | ANALOG DEVICES - ADUM1250ARZ - Digital Isolator, Dual, 2 Channel, 150 ns, 3 V, 5.5 V, SOIC, 8 Pins | 0 | RFQ | |
| Analog Devices Inc. | ANALOG DEVICES AD5934YRSZ IC, 12BIT IMPEDANCE CONVERTER, 5934 | 5308 | RFQ | |
| Analog Devices Inc. | Digital Synthesizer Automotive 16-Pin SSOP T/R | 10 | RFQ | |
| Fox Electronics | 0 | RFQ | ||
| Analog Devices Inc. | ANALOG DEVICES - AD8606ARZ - Operational Amplifier, Dual, 2 Amplifier, 10 MHz, 5 V/µs, 2.7V to 5.5V, SOIC, 8 Pins | 13758 | RFQ | |
| Analog Devices Inc. | ANALOG DEVICES ADUM5000ARWZDigital Isolator, 1 Channel, 2.7 V, 5.5 V, WSOIC, 16 Pins | 35800 | RFQ | |
| Analog Devices Inc. | ANALOG DEVICES - ADG715BRUZ - Analogue Switch, Octal Channel, 8 Channels, SPST, 4.5 ohm, 2.7V to 5.5V, TSSOP, 24 Pins | 0 | RFQ |


Product
Brand
Articles
Tools










