Analog Devices Inc. EVAL-CN0357-ARDZMultiple Function Sensor Development Tools Toxic Gas Sensor Arduino shield
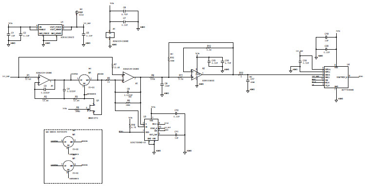
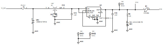
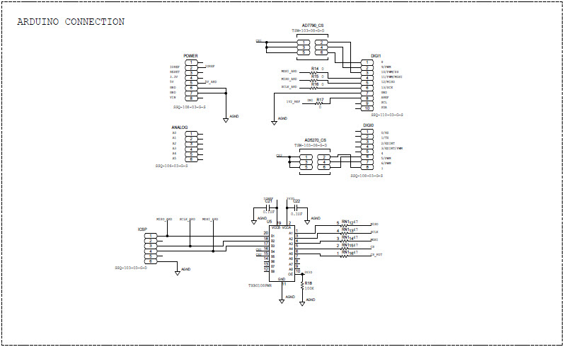
The Analog Devices EVAL-CN0357-ARDZ is an Arduino compatible electrochemical gas detection circuit (CN0357) instrumentation and measurement development platform. It is designed to provide a comprehensive platform for the development of electrochemical gas sensing applications. The platform includes a CN0357 circuit board, an Arduino Uno R3 board, and a variety of sensors and components. The CN0357 circuit board features a low-power, low-noise, high-accuracy, and low-cost electrochemical gas sensor interface. The Arduino Uno R3 board provides a powerful and easy-to-use platform for programming and controlling the CN0357 circuit board. The platform also includes a variety of sensors and components, such as a temperature sensor, a humidity sensor, a pressure sensor, and a light sensor. The platform is ideal for developing applications such as air quality monitoring, environmental monitoring, and industrial process control.
- TypeParameter
- Lifecycle StatusPRODUCTION (Last Updated: 3 weeks ago)
- Factory Lead Time8 Weeks
- Number of Pins0
- SeriesCircuits from the Lab™
- Part StatusActive
- Moisture Sensitivity Level (MSL)1 (Unlimited)
- TypeSensor
- Max Operating Temperature125°C
- Min Operating Temperature-40°C
- Base Part NumberCN0357
- FunctionCarbon Monoxide (CO)
- Operating Supply Voltage12V
- InterfaceUSB
- Utilized IC / PartAD5270-20, AD7790, AD8500, ADA4528-2, ADR3412
- Evaluation KitYes
- ContentsBoard(s)
- PlatformArduino
- REACH SVHCNo SVHC
- RoHS StatusROHS3 Compliant
- Lead FreeContains Lead
| Part Number | Manufacturer | Description | Stock | RFQ |
|---|---|---|---|---|
| Analog Devices Inc. | IC DGTL POT SGL 1024POS 10MSOP | 3000 | RFQ | |
| Analog Devices Inc. | IC VREF SERIES 1.2V SOT23-6 | 11 | BUY | |
| Texas Instruments | IC, TRANSLATOR, 8BIT, BIDIRECTIONAL | 4048 | RFQ | |
| Analog Devices Inc. | ANALOG DEVICES - ADA4528-2ARMZ - Operationsförstärkare, Dual, 2 förstärkare, 3.4 MHz, 0.5 V/µs, 2,2V till 5,5V, MSOP, 8 Stift | 3000 | RFQ | |
| Analog Devices Inc. | ANALOG DEVICES - AD7790BRMZ - 16BIT ADC SIGMA DELTA, SMD, MSOP10 | 17 | RFQ | |
| Analog Devices Inc. | IC OPAMP GP 7KHZ RRO SC70-5 | 6000 | RFQ | |
| Analog Devices Inc. | ANALOG DEVICES AD5270BRMZ-20Non Volatile Digital Potentiometer, 20 kohm, Single, Serial, SPI, Linear,1%, 2.7 V | 597 | BUY | |
| Analog Devices Inc. | IC VREF SERIES PREC 1.2V SOT23-6 | 2740 | RFQ | |
| Analog Devices Inc. | IC REG LINEAR 3.3V 300MA 8SOIC | 92 | RFQ |


Product
Brand
Articles
Tools















