Analog Devices Inc. EVAL-CN0371-SDPZEVAL BOARD CN0371
Description
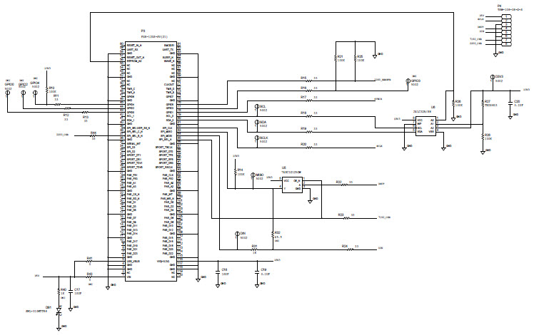
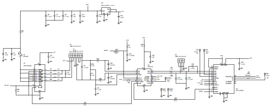
The Analog Devices EVAL-CN0371-SDPZ is a low power LVDT signal conditioner evaluation board with synchronous demodulation, designed for military and aerospace grade applications. It features a wide input voltage range of 4.5V to 28V, and a low power consumption of only 1.5mA. The board is equipped with a synchronous demodulator, which allows for accurate and reliable signal conditioning of LVDT signals. It also includes a wide range of features such as adjustable gain, adjustable offset, and adjustable filter bandwidth. The board is designed to meet the stringent requirements of military and aerospace applications, and is capable of operating in extreme temperatures and harsh environments.
Specifications
Analog Devices Inc. technical specifications, attributes, parameters and parts with similar specifications to Analog Devices Inc. .
- TypeParameter
- Lifecycle StatusPRODUCTION (Last Updated: 3 days ago)
- Factory Lead Time8 Weeks
- MountPCB
- Number of Pins0
- SeriesCircuits from the Lab™
- Part StatusActive
- Moisture Sensitivity Level (MSL)1 (Unlimited)
- TypeInterface
- FunctionSensor Signal Conditioner
- Utilized IC / PartAD7192, ADA2200, ADG794, ADP151
- Supplied ContentsBoard(s)
- Evaluation KitYes
- Primary AttributesLVDT Signal Conditioner
- REACH SVHCNo SVHC
- RoHS StatusROHS3 Compliant
- Lead FreeContains Lead
0 Similar Products Remaining
Technical Documents
Associated Products
| Part Number | Manufacturer | Description | Stock | RFQ |
|---|---|---|---|---|
| Analog Devices Inc. | ANALOG DEVICES ADG794BRQZSWITCH, MUX/SPDT QUAD 2:1, SSOP16 | 36 | RFQ | |
| Microchip Technology | MICROCHIP - 24LC32A/SN - EEPROM, 32 Kbit, 4K x 8bit, Serial I2C (2-Wire), 400 kHz, SOIC, 8 Pins | 8000 | RFQ | |
| Analog Devices, Inc. | 0 | RFQ | ||
| Analog Devices Inc. | ANALOG DEVICES AD7192BRUZAnalogue to Digital Converter, 24 bit, 4.8 kSPS, TSSOP | 0 | RFQ |


Product
Brand
Articles
Tools











