Share
Diodes PI3EQX501(I)EVBPI3EQX501I EVAL BOARD
Description
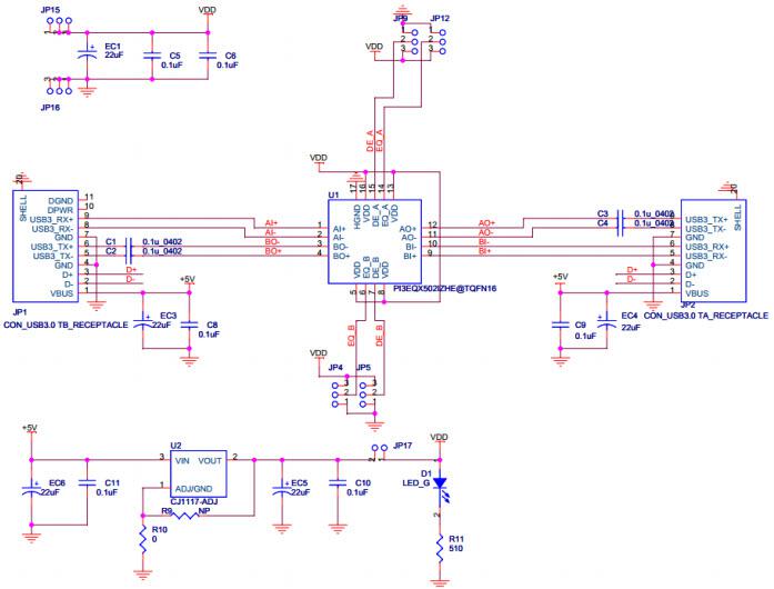
Diodes Incorporated's PI3EQX501-EVB and PI3EQX501(I)EVB Evaluation Boards are designed to evaluate the performance of the PI3EQX501 PCI Express Re-Driver, a high-speed, low-power, low-cost, and low-latency re-driver for PCI Express applications. The boards feature a USB-C connector for wireless connectivity, allowing for easy connection to a laptop or other device. The boards also feature a variety of test points and connectors, allowing for easy evaluation of the PI3EQX501's performance. The boards are designed to be used in a variety of applications, including high-speed data transfer, gaming, and video streaming.


Product
Brand
Articles
Tools





