Infineon CY4541CCG4 Product Family USB Microcontroller Development Kit
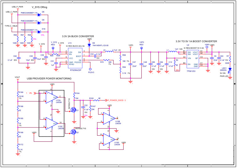
The Infineon CY4541 is an evaluation kit designed to facilitate the development and testing of applications utilizing the EZ-PD™ CCG4 USB Type-C port controller. This kit is particularly suited for creating two-port USB Type-C solutions, making it ideal for use in desktops, notebooks, power banks, monitors, and docking stations. Key Features of CY4541: - Two-Port USB-C Solution: The CY4541 allows designers to implement a dual-port configuration, which is essential for modern USB applications that require both upstream and downstream power delivery capabilities. - Integration of Advanced Technology: The CCG4 controller within the CY4541 is based on Infineon's PSoC™ technology, featuring a 32-bit ARM® Cortex®-M0 processor operating at 48 MHz and 128 KB of flash memory, which supports fail-safe boot operations. - Comprehensive Protection: The kit includes integrated overvoltage and overcurrent protection, as well as 15 kV ESD protection, ensuring reliable operation in various environments. - Versatile Configuration: It supports multiple roles, including Upstream Facing Port (UFP), Downstream Facing Port (DFP), and Dual Role Port (DRP) modes, allowing for flexible application designs. - Development Support: The CY4541 comes with access to various design resources, including reference designs and software development kits (SDKs), which help streamline the design process and reduce time to market. The CY4541 evaluation kit is a powerful tool for engineers looking to leverage the capabilities of the CCG4 controller in their USB Type-C applications, providing a robust platform for prototyping and testing innovative designs in the rapidly evolving USB ecosystem.
- TypeParameter
- Mounting TypeSurface Mount
- Package / Case4-SMD, No Lead
- PackageTape & Reel (TR)
- Base Product NumberSG-8101
- MfrEPSON
- Product StatusActive
- Interface StandardsUSB
- CategoryGeneral Tools
- Operating Temperature-40°C ~ 85°C
- SeriesSG-8101
- Size / Dimension0.197 L x 0.126 W (5.00mm x 3.20mm)
- TypeXO (Standard)
- Voltage - Supply1.8V ~ 3.3V
- Frequency4.639 MHz
- Frequency Stability±15ppm
- OutputCMOS
- FunctionEnable/Disable
- Base ResonatorCrystal
- Current - Supply (Max)6.8mA (Typ)
- Current - Supply (Disable) (Max)3.5mA
- Spread Spectrum Bandwidth-
- Utilized IC / PartCCG4
- Supplied ContentsBoard(s), Cable(s), Power Supply
- Absolute Pull Range (APR)-
- Primary Attributes2-Channel (Dual)
- EthernetNo
- USB1 USB2.0/1 USB3.0
- Embedded-
- Secondary AttributesOn-Board LEDs
- Display ModeDisplay Port Mux
- GPIONo
- Height Seated (Max)0.051 (1.30mm)
- Ratings-
| Part Number | Manufacturer | Description | Stock | RFQ |
|---|---|---|---|---|
| ON Semiconductor | IC COMPARATOR QUAD SGL 14TSSOP | 0 | RFQ | |
| STMicroelectronics | IC COMPARATOR 16V DUAL CMOS 8DFN | 2000 | BUY | |
| Texas Instruments | TEXAS INSTRUMENTS - TPS2115APWR - AUTOSWING POWER MULTIPLEXER, 5.5V, 8-TSSOP | 4000 | RFQ | |
| Texas Instruments | IC DECODER/DEMUX HS 3-8 16-TSSOP | 10000 | RFQ | |
| Richtek USA Inc. | RICHTEK RT8299AZSP DC-DC CONV, BUCK, ADJ O/P, 500KHZ, SOP-8 | 120 | BUY | |
| STMicroelectronics | STMICROELECTRONICS - L78L05ABUTR - Fixed Linear Voltage Regulator, 7805, 3-Terminal, Positive, 10V To 30V In, 5V/0.1A Out, SOT-89-3 | 745000 | RFQ | |
| Diodes Incorporated | DIODES INC. ZXCT1109SA-7 Current Sense Amplifier, Low Power, 1 Amplifier, SOT-23, 3 Pins, -40 C, 125 C | 0 | RFQ | |
| Texas Instruments | IC REG BOOST SYNC 5V 1.5A 9DSBGA | 500 | RFQ | |
| ON Semiconductor | IC REG CTRLR BUCK 16SOIC | 50000 | RFQ |


Product
Brand
Articles
Tools











































