Infineon Technologies CY15FRAMKIT-001Memory IC Development Tools Serial F-RAM DEV TOOL
The Infineon Technologies AG CY15FRAMKIT-001 Serial F-RAM Development Kit is a comprehensive solution for automotive and transportation applications. It includes a CY15FRAMKIT-001 board, a USB cable, and a software package. The board is equipped with a Cypress Semiconductor CY15FRAMKIT-001 Serial F-RAM, which is a non-volatile memory device that offers fast write speeds, low power consumption, and high endurance. The board also includes a microcontroller, a power supply, and a variety of connectors and headers for easy connection to other devices. The software package includes a comprehensive set of tools and libraries for developing applications with the CY15FRAMKIT-001. The kit is ideal for automotive and transportation applications that require reliable, high-performance non-volatile memory.
- TypeParameter
- RoHSDetails
- Tool Is For Evaluation OfSerial F-RAM Devices
- Memory TypesFRAM
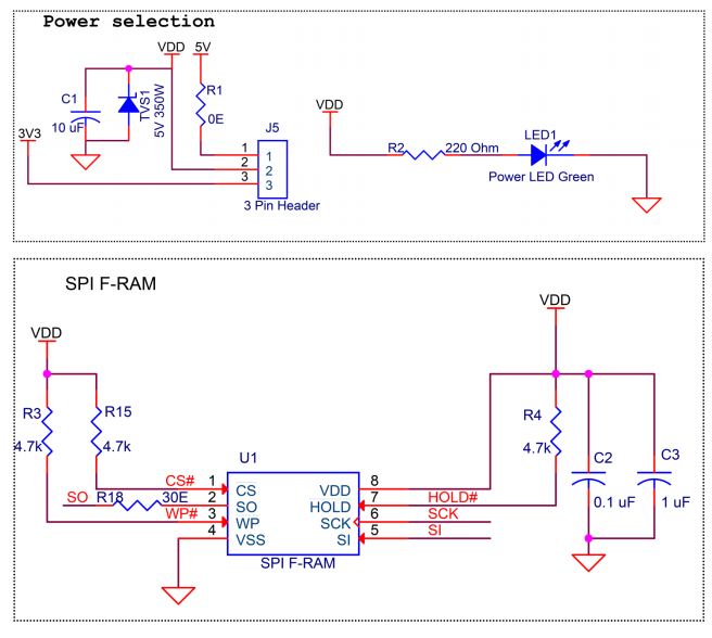
- Interface TypeI2C, SPI
- Maximum Operating Temperature+ 85 C
- Minimum Operating Temperature- 40 C
- Factory Pack QuantityFactory Pack Quantity1
- Unit Weight1.668599 oz
- CategoryMemory Tools
- PackageBox
- Base Product NumberCY15FRAM
- MfrInfineon Technologies
- Product StatusActive
- PackagingBulk
- Series-
- TypeMemory Tools
- FunctionFRAM
- Operating Supply Voltage3.3 V, 5 V
- Memory Size256 kbit
- Utilized IC / PartFM24W256, FM25W256
- Supplied ContentsBoard(s)
- Primary Attributes-
- EthernetNo
- Embedded-
- Secondary AttributesI²C and SPI Interfaces
- GPIONo
- ProductDevelopment Kits


Product
Brand
Articles
Tools













