Share
Linear Technology/Analog Devices DC126ALTC1520 - HIGH SPEED, PRECISION
Description
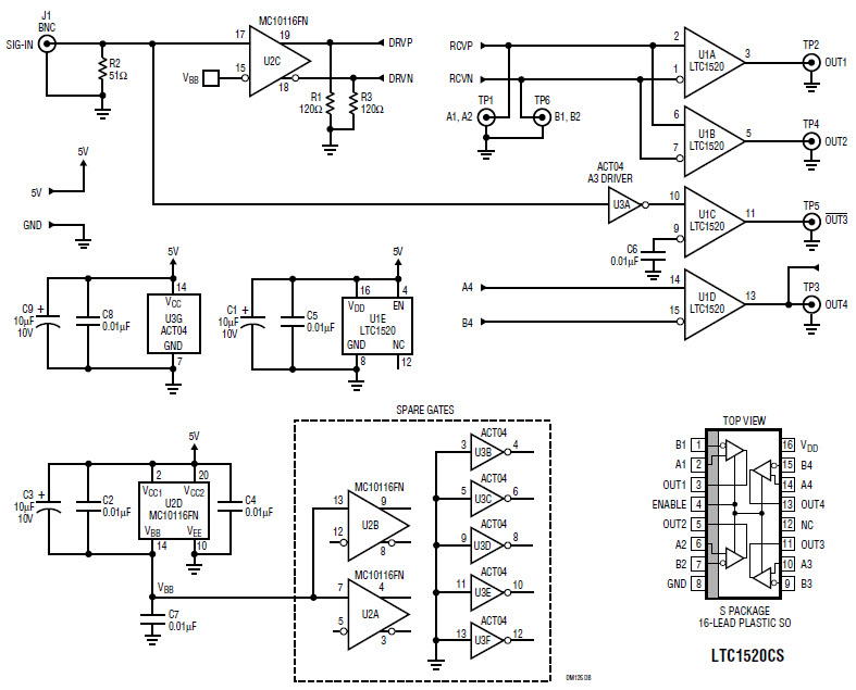
The Analog Devices DC126A-A is a receiver designed for use in Advanced Telecommunications Computing Architecture (ATCA) backplanes. It is a high-performance, low-power receiver that supports data rates up to 6.25 Gbps. It features a wide input dynamic range, low jitter, and low power consumption. The DC126A-A is designed to provide reliable, high-speed communication between ATCA backplanes and other devices. It is ideal for applications such as high-speed networking, storage, and telecom.
Specifications
Linear Technology/Analog Devices technical specifications, attributes, parameters and parts with similar specifications to Linear Technology/Analog Devices .
- TypeParameter
- Factory Lead Time8 Weeks
- Part StatusActive
- Moisture Sensitivity Level (MSL)1 (Unlimited)
- TypeInterface
- FunctionLine Receiver
- Utilized IC / PartLTC1520
- Supplied ContentsBoard(s)
- Primary Attributes4-Channel (Quad)
- EmbeddedNo
- Secondary AttributesOn-Board Test Points
- RoHS StatusROHS3 Compliant
0 Similar Products Remaining
Technical Documents


Product
Brand
Articles
Tools



