Linear Technology/Analog Devices DC1287AEVAL BOARD FOR LTC6416
Description
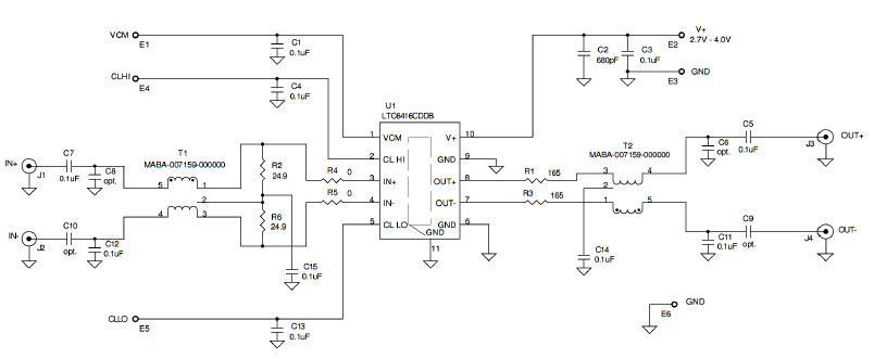
The Analog Devices DC1287A-A, DC1287A, Demo Board for the LTC6416 Demo Circuit is a powerful and versatile tool for wireless connectivity applications. This demo board is designed to demonstrate the capabilities of the LTC6416, a low noise differential 16-bit ADC buffer with a maximum sample rate of 2 GHz. The board features a wide range of features, including a high-speed differential input, a low-noise differential output, and a wide range of gain and offset settings. The board also includes a USB interface for easy connection to a PC, and a wireless connectivity module for remote control and monitoring. This demo board is ideal for testing and evaluating the performance of the LTC6416 in a variety of applications.
Specifications
Linear Technology/Analog Devices technical specifications, attributes, parameters and parts with similar specifications to Linear Technology/Analog Devices .
- TypeParameter
- Factory Lead Time8 Weeks
- Published2008
- Part StatusActive
- Moisture Sensitivity Level (MSL)1 (Unlimited)
- Output TypeDifferential
- Slew Rate3400V/μs
- Amplifier TypeBuffer
- Voltage - Supply, Single/Dual (±)2.7V~3.9V ±1.35V~1.95V
- Utilized IC / PartLTC6416
- Supplied ContentsBoard(s)
- -3db Bandwidth2GHz
- Board TypeFully Populated
- Channels per IC1 - Single
- Current - Supply (Main IC)42mA
- RoHS StatusROHS3 Compliant
0 Similar Products Remaining
Technical Documents


Product
Brand
Articles
Tools





