Linear Technology/Analog Devices DC1538ADEMO BOARD FOR LT6350
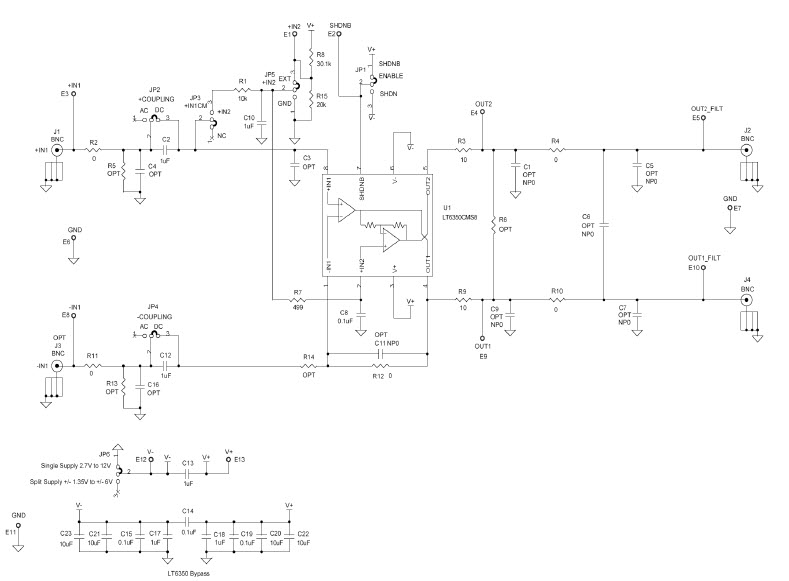
The Analog Devices DC1538A-A Demo Board is a versatile instrumentation and measurement tool designed to evaluate the performance of the LT6350CMS8 Low Noise Single-Ended to Differential Amplifier SAR ADC Driver. This board features a wide range of features and capabilities, including a low-noise amplifier, a high-speed SAR ADC driver, and a wide range of test points for easy evaluation. The board also includes a variety of connectors and jumpers for easy connection to external test equipment. The board is designed to provide a comprehensive evaluation of the LT6350CMS8, allowing users to quickly and accurately measure the performance of the device. The board is also designed to be easy to use, with a simple user interface and intuitive controls. The DC1538A-A Demo Board is an ideal tool for engineers and technicians looking to evaluate the performance of the LT6350CMS8 Low Noise Single-Ended to Differential Amplifier SAR ADC Driver.
- TypeParameter
- Lifecycle StatusPRODUCTION (Last Updated: 3 weeks ago)
- Factory Lead Time8 Weeks
- Number of Pins0
- PackagingBox
- Part StatusActive
- Moisture Sensitivity Level (MSL)1 (Unlimited)
- Output TypeRail-to-Rail
- Slew Rate48V/μs
- Amplifier TypeDifferential
- Voltage - Supply, Single/Dual (±)2.7V~12V ±1.35V~6V
- Utilized IC / PartLT6350
- Supplied ContentsBoard(s)
- -3db Bandwidth33MHz
- Board TypeFully Populated
- Channels per IC2 - Dual
- Current - Supply (Main IC)4.8mA
- RoHS StatusNon-RoHS Compliant


Product
Brand
Articles
Tools



