Linear Technology/Analog Devices DC1575BBOARD DEMO FOR LTC4362CDCB-2
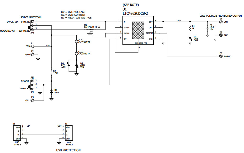
The Analog Devices DC1575B-B, DC1575B, Demo Board for the LTC4362-2 Monolithic Overvoltage/Overcurrent Protector, Automotive and Transportation is a versatile demonstration board designed to showcase the features of the LTC4362-2 Monolithic Overvoltage/Overcurrent Protector. This board is ideal for automotive and transportation applications, providing protection against overvoltage and overcurrent conditions. It features a wide input voltage range of 4.5V to 40V, adjustable current limit, adjustable overvoltage protection, and adjustable overcurrent protection. The board also includes a power LED indicator, a power switch, and a reset switch. The board is designed to be easy to use and provides a great platform for testing and evaluating the LTC4362-2 Monolithic Overvoltage/Overcurrent Protector.
- TypeParameter
- Factory Lead Time8 Weeks
- Published2011
- Part StatusActive
- Moisture Sensitivity Level (MSL)1 (Unlimited)
- TypeCircuit Protection
- Base Part NumberLTC4362
- FunctionOvercurrent, Overvoltage
- Utilized IC / PartLTC4362-2
- Supplied ContentsBoard(s)
- Primary AttributesAuto-Retry
- EmbeddedNo
- Secondary AttributesOn-Board LEDs
- RoHS StatusROHS3 Compliant
| Part Number | Manufacturer | Description | Stock | RFQ |
|---|---|---|---|---|
| Maxim Integrated | IC OPAMP CURR SENSE 1.2MHZ 8UMAX | 1000 | RFQ | |
| Maxim Integrated | IC OPAMP CURR SENSE 1.7MHZ 8SOIC | 8512 | RFQ | |
| Maxim Integrated | IC CURR SENSE 2 CIRCUIT 8SOIC | 286 | BUY | |
| Maxim Integrated | IC OPAMP CURR SENSE 1.7MHZ 8UMAX | 2225 | RFQ | |
| Maxim Integrated | IC CURR SENSE 2 CIRCUIT 8UMAX | 40 | RFQ | |
| Maxim Integrated | IC OPAMP CURR SENSE 2MHZ 8UMAX | 0 | RFQ |


Product
Brand
Articles
Tools







