Linear Technology/Analog Devices DC2063ADEMO BOARD LTC2875
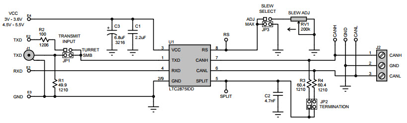
The Analog Devices DC2063A-A Demo Board is a powerful tool for industrial automation applications. It is designed to demonstrate the capabilities of the LTC2875 60V Fault Protected 3.3V or 5V High Speed CAN Transceiver. The board features a wide range of features, including a CAN transceiver, a CAN bus connector, a CAN bus termination resistor, and a CAN bus termination switch. The board also includes a CAN bus status LED, a CAN bus activity LED, and a CAN bus error LED. The board is designed to be used with a variety of industrial automation systems, including PLCs, SCADA systems, and industrial controllers. The board is also compatible with a variety of CAN bus protocols, including CANopen, J1939, and CAN-FD. The board is easy to use and provides a reliable and robust solution for industrial automation applications.
- TypeParameter
- Lifecycle StatusPRODUCTION (Last Updated: 3 months ago)
- Factory Lead Time8 Weeks
- Number of Pins0
- Published2014
- Part StatusActive
- Moisture Sensitivity Level (MSL)1 (Unlimited)
- TypeInterface
- Base Part NumberLTC2875
- Utilized IC / PartLTC2875
- Supplied ContentsBoard(s)
- Evaluation KitYes
- EmbeddedNo
- REACH SVHCNo SVHC
- RoHS StatusNon-RoHS Compliant
| Part Number | Manufacturer | Description | Stock | RFQ |
|---|---|---|---|---|
| Microchip Technology | MICROCHIP - 24LC025-I/ST - SERIAL EEPROM, 2KBIT, 400KHZ, TSSOP-8 | 25 | RFQ |


Product
Brand
Articles
Tools






