Linear Technology/Analog Devices DC2076A-ADEMO BOARD LTC6430-20 50-350MHZ
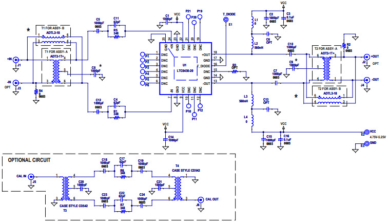
The Analog Devices DC2076A-A Demo Board is a versatile platform for evaluating the performance of the LTC6430-20 Optimized 50MHz to 350MHz Differential ADC Driver, IF/RF Amplifier. This board is designed for use in communications and telecom applications, and features a wide range of features and capabilities. It includes a differential input amplifier, a differential output amplifier, a low-noise amplifier, a high-speed ADC driver, and a wideband IF/RF amplifier. The board also includes a wide range of test points and connectors for easy evaluation and testing. The board is designed to provide a comprehensive evaluation of the performance of the LTC6430-20 Optimized 50MHz to 350MHz Differential ADC Driver, IF/RF Amplifier, and is ideal for use in communications and telecom applications.
- TypeParameter
- Factory Lead Time8 Weeks
- Published2014
- Part StatusActive
- Moisture Sensitivity Level (MSL)1 (Unlimited)
- TypeAmplifier
- Frequency50MHz~350MHz
- Base Part NumberLTC6430
- Supplied ContentsBoard(s)
- RoHS StatusROHS3 Compliant


Product
Brand
Articles
Tools








