Linear Technology/Analog Devices DC2077AEVAL BOARD GAIN BLOCK LTC6431-20
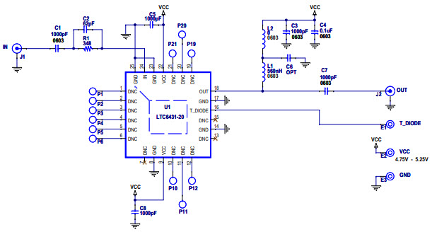
The Analog Devices DC2077A-A, DC2077A, Demo Board is a consumer electronics device based on the LTC6431-20 50-Ohm, 20dB Gain Block IF Amplifier. This board is designed to demonstrate the performance of the LTC6431-20 amplifier in a variety of applications. It features a wide range of input and output connections, allowing it to be used in a variety of consumer electronics applications. The board also includes a variety of test points and jumpers, allowing users to easily configure the board for their specific application. The board is also designed to be easy to use, with a simple user interface and intuitive controls. The DC2077A-A, DC2077A, Demo Board is an ideal choice for anyone looking to demonstrate the performance of the LTC6431-20 amplifier in a consumer electronics application.
- TypeParameter
- Lifecycle StatusPRODUCTION (Last Updated: 3 weeks ago)
- Factory Lead Time8 Weeks
- Number of Pins0
- Published2014
- Part StatusActive
- Moisture Sensitivity Level (MSL)1 (Unlimited)
- TypeAmplifier
- Frequency100MHz~1.2GHz
- Base Part NumberLTC6431
- Supplied ContentsBoard(s)
- Evaluation KitYes
- REACH SVHCNo SVHC
- RoHS StatusROHS3 Compliant


Product
Brand
Articles
Tools







