Linear Technology/Analog Devices DC2114ALT8603 DEMO BOARD 42V, QUAD OUTP
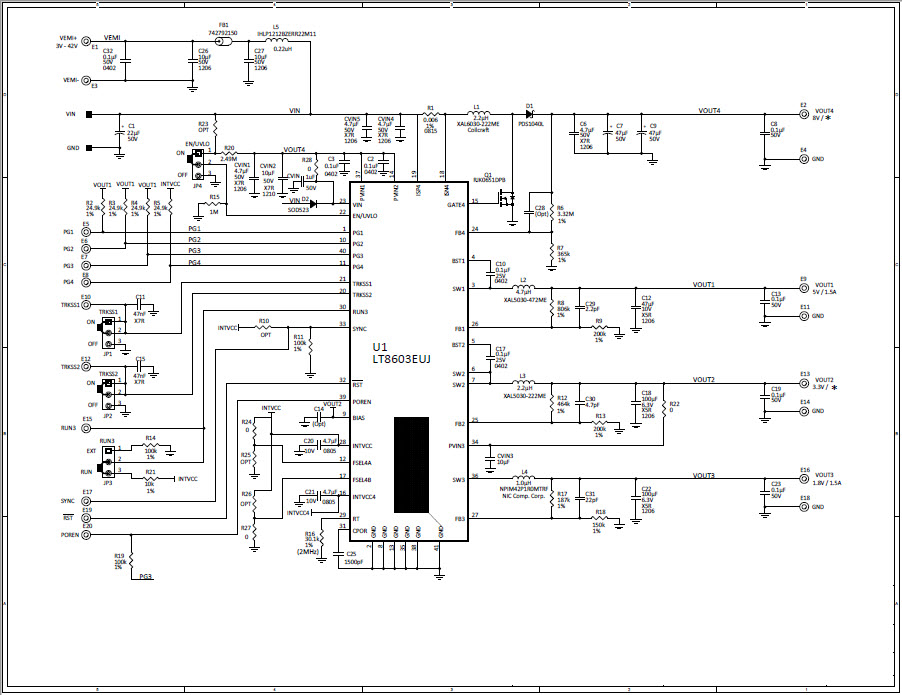
The Analog Devices DC2114A-A, DC2114A, Demo Board is a powerful and versatile tool for automotive and transportation applications. It is based on the LT8603 42V Quad Output Triple Monolithic Buck Converter and Boost Controller, and provides four independent outputs with up to 42V of power. The board is designed to provide a wide range of voltage and current levels, allowing for a variety of applications. It is also equipped with a variety of protection features, such as over-voltage, over-current, and short-circuit protection, to ensure reliable operation. The board is also designed to be easy to use, with a simple user interface and intuitive controls. With its robust design and versatile features, the Analog Devices DC2114A-A, DC2114A, Demo Board is an ideal solution for automotive and transportation applications.
- TypeParameter
- Factory Lead Time8 Weeks
- Part StatusActive
- Moisture Sensitivity Level (MSL)1 (Unlimited)
- RoHS StatusROHS3 Compliant


Product
Brand
Articles
Tools

