Linear Technology/Analog Devices DC2220ADEMO BOARD FOR LTC3643
Description
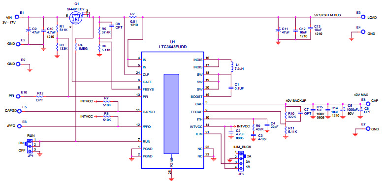
The Analog Devices DC2220A-A, DC2220A Demo Board for LTC3643 2A Bidirectional, 40V Boost Charger/Buck Back-Up Power Regulator is a versatile and powerful power management solution. It features a wide input voltage range of 3V to 17V (Boost) and a regulated output voltage of 5V @ 2A/3A/4A (Buck). The board is designed to provide efficient energy harvesting from a variety of sources, such as solar, wind, and other renewable energy sources. It also features a wide range of protection features, including over-voltage, over-current, and short-circuit protection. The board is ideal for applications such as battery charging, backup power, and energy harvesting.
Specifications
Linear Technology/Analog Devices technical specifications, attributes, parameters and parts with similar specifications to Linear Technology/Analog Devices .
- TypeParameter
- Factory Lead Time8 Weeks
- Lifecycle StatusPRODUCTION (Last Updated: 3 weeks ago)
- Number of Pins0
- Published2015
- Part StatusActive
- Moisture Sensitivity Level (MSL)1 (Unlimited)
- TypePower Management
- Utilized IC / PartLTC3643
- Supplied ContentsBoard(s)
- EmbeddedNo
- RoHS StatusNon-RoHS Compliant
0 Similar Products Remaining
Technical Documents


Product
Brand
Articles
Tools



