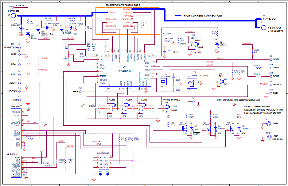
Linear Technology/Analog Devices DC2442ALTC4282 DEMO BOARD 200A HOT SWAP
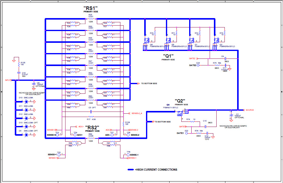
The Analog Devices DC2442A-A, DC2442A Demo Board is a versatile platform for evaluating the performance of the LTC4282 200A Hot Swap Controller with Telemetry. This board is designed for medical and healthcare applications, and features a wide range of features to help ensure reliable and safe operation. It includes a high-side current sense amplifier, a low-side current sense amplifier, a voltage sense amplifier, and a temperature sense amplifier. The board also includes a power supply, a power switch, and a power-on reset circuit. The board is capable of monitoring and controlling the current, voltage, and temperature of the system, and can be used to protect against over-current, over-voltage, and over-temperature conditions. The board also includes a USB interface for easy connection to a PC, and a graphical user interface for easy configuration and monitoring.
- TypeParameter
- Lifecycle StatusPRODUCTION (Last Updated: 3 months ago)
- Factory Lead Time8 Weeks
- Number of Pins0
- Published2010
- Part StatusActive
- Moisture Sensitivity Level (MSL)1 (Unlimited)
- TypePower Management
- FunctionHot Swap Controller
- Utilized IC / PartLTC4282
- Supplied ContentsBoard(s)
- Primary AttributesOvervoltage, Undervoltage Protection
- EmbeddedNo
- Secondary AttributesI2C Interface
- RoHS StatusNon-RoHS Compliant


Product
Brand
Articles
Tools







