Linear Technology/Analog Devices DC2566ADEMO BOARD FOR LTC5553
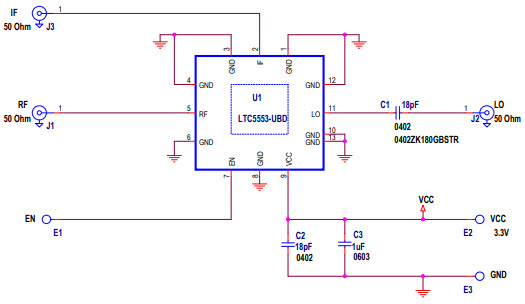
The Analog Devices DC2566A-A, DC2566A Demo Board is a versatile platform for testing and evaluating the performance of the LTC5553 3 to 20GHz Passive Bidirectional Mixer. This board is designed to provide a comprehensive evaluation of the mixer's performance in communications and telecom applications. It features a wide range of test points and connectors, allowing users to easily measure the mixer's performance in various scenarios. The board also includes a power supply, a signal generator, and a spectrum analyzer, making it an ideal tool for testing and evaluating the mixer's performance. With its comprehensive features and easy-to-use design, the DC2566A-A, DC2566A Demo Board is an ideal solution for testing and evaluating the performance of the LTC5553 3 to 20GHz Passive Bidirectional Mixer.
- TypeParameter
- Factory Lead Time8 Weeks
- Published2017
- Part StatusActive
- Moisture Sensitivity Level (MSL)1 (Unlimited)
- TypeMixer
- Frequency3GHz~20GHz
- Supplied ContentsBoard(s)
- RoHS StatusNon-RoHS Compliant


Product
Brand
Articles
Tools







