Linear Technology/Analog Devices DC2870AEVAL-LTC5596ARDZ BOARD - ARDUINO
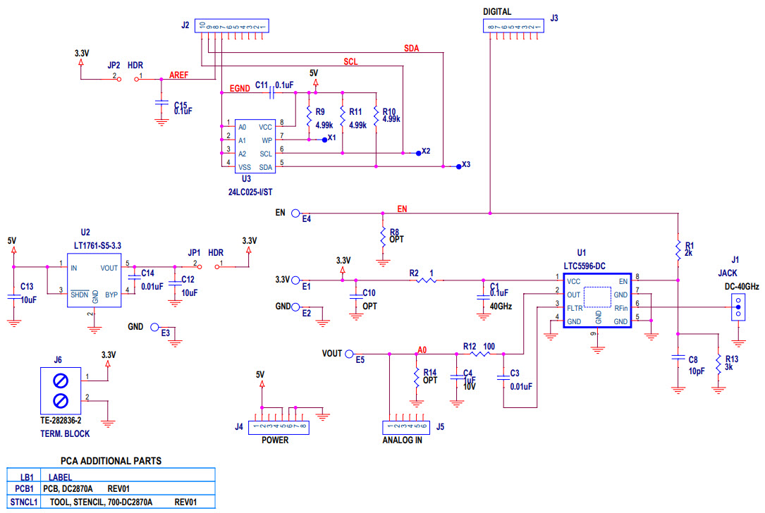
The Analog Devices DC2870A-A, DC2870A Demo Board Using LTC5596 Linduino Shield 100MHz to 40GHz RMS Power Detector, Instrumentation and Measurement is a powerful and versatile tool for measuring and analyzing RF power levels. It is designed to provide accurate and reliable measurements of RF power levels from 100MHz to 40GHz. The board features a high-performance LTC5596 Linduino Shield, which is capable of measuring RMS power levels with a resolution of 0.1dB. The board also includes a wide range of instrumentation and measurement features, such as a built-in oscilloscope, spectrum analyzer, and a power meter. Additionally, the board is equipped with a USB port for easy connection to a PC or laptop. This demo board is an ideal solution for engineers and technicians who need to measure and analyze RF power levels in a wide range of applications.
- TypeParameter
- Part StatusObsolete
- Moisture Sensitivity Level (MSL)1 (Unlimited)
- TypePower Detector
- Supplied ContentsBoard(s)
| Part Number | Manufacturer | Description | Stock | RFQ |
|---|---|---|---|---|
| Nidec Copal Electronics | SWITCH SLIDE DP3T 200MA 12V | 942 | BUY | |
| ON Semiconductor | IC LOGIC GATE UHS 2-INP SC70-6 | 11452 | RFQ | |
| Nidec Copal Electronics | SWITCH SLIDE DPDT 200MA 12V | 2702 | BUY | |
| Analog Devices, Inc. | 0 | RFQ | ||
| Linear Technology/Analog Devices | IC INTERFACE SPECIALIZED 16DFN | 0 | RFQ | |
| Analog Devices, Inc. | LDO Regulator Pos 3.3V 0.1A 5-Pin TSOT-23 | 0 | RFQ |


Product
Brand
Articles
Tools









