Linear Technology/Analog Devices DC819ALT1990CS8/LT1991CMS/LT1995CMS -
Description
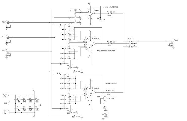
The Analog Devices DC819A-A, DC819, Demo Board for LT1990CS8 Configurable Gain Amplifier is a versatile and powerful tool for evaluating the performance of the LT1990CS8 amplifier. It is designed to operate with a supply voltage range of +2.5V to +15V and -2.5V to -15V, and is rated for use in industrial temperature ranges. The board features a wide range of gain settings, allowing users to easily adjust the gain of the amplifier to suit their application. Additionally, the board includes a variety of test points and connectors, making it easy to connect to external test equipment. The DC819A-A is an ideal tool for evaluating the performance of the LT1990CS8 amplifier in a variety of applications.
Specifications
Linear Technology/Analog Devices technical specifications, attributes, parameters and parts with similar specifications to Linear Technology/Analog Devices .
- TypeParameter
- Factory Lead Time8 Weeks
- Part StatusActive
- Moisture Sensitivity Level (MSL)1 (Unlimited)
- Output TypeSingle-Ended
- Amplifier TypeProgrammable Gain
- Voltage - Supply, Single/Dual (±)±2.5V~15V
- Utilized IC / PartLT1990, LT1991, LT1995
- Supplied ContentsBoard(s)
- Board TypeFully Populated
- Channels per IC1 - Single
- RoHS StatusROHS3 Compliant
0 Similar Products Remaining
Technical Documents


Product
Brand
Articles
Tools

