Maxim Integrated 71M6515H-DBData Conversion IC Development Tools 71M6515H Demo Brd
Description
The Maxim Integrated 71M6515H-DB is a demo board for the 71M6515 Power Meter, designed for industrial automation and control applications. It features a wide range of features, including a high-accuracy power measurement system, a wide input voltage range, and a wide temperature range. The board also includes a variety of connectors and interfaces, allowing for easy integration into existing systems. The board is designed to be used in a variety of industrial applications, such as motor control, power monitoring, and energy management. The board is also designed to be used in a variety of industrial automation and control applications, such as process control, machine control, and energy management.
Specifications
Maxim Integrated technical specifications, attributes, parameters and parts with similar specifications to Maxim Integrated .
- TypeParameter
- PackagingBulk
- Published2005
- Part StatusDiscontinued
- Moisture Sensitivity Level (MSL)1 (Unlimited)
- TypePower Management
- Max Operating Temperature85°C
- Min Operating Temperature-40°C
- FunctionEnergy/Power Meter
- Operating Supply Voltage5V
- InterfaceSerial
- Data Bus Width8b
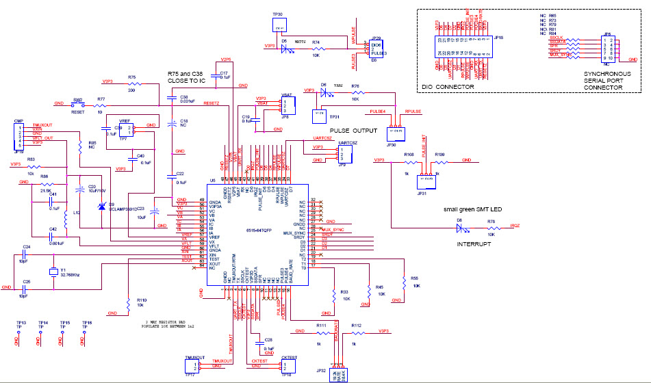
- Utilized IC / Part71M6515H
- Supplied ContentsBoard(s), Cable(s), Power Supply
- Evaluation KitYes
- EmbeddedNo
- RoHS StatusROHS3 Compliant
0 Similar Products Remaining
Technical Documents
Associated Products
| Part Number | Manufacturer | Description | Stock | RFQ |
|---|---|---|---|---|
| Diodes Incorporated | IC LED DRIVER CONTROLLER SOT23-5 | 0 | BUY |


Product
Brand
Articles
Tools








