Maxim Integrated DS28E17K#EVAL KIT FOR DS28E17
Description
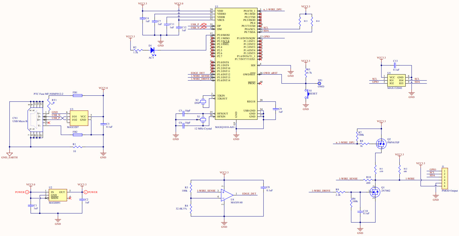
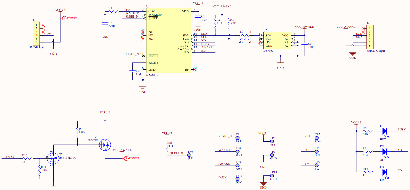
The Maxim Integrated DS28E17K-K# and DS28E17K# Evaluation Systems for the DS28E17 1-Wire-to-I2C Master Bridge Power Management IC are designed to provide a comprehensive platform for evaluating the features and performance of the DS28E17. The evaluation system includes a DS28E17K-K# or DS28E17K# IC, a USB-to-I2C interface board, and a software package that provides a graphical user interface (GUI) for configuring and testing the IC. The evaluation system also includes a set of example programs that demonstrate the features of the IC. The DS28E17K-K# and DS28E17K# Evaluation Systems provide a complete solution for evaluating the performance of the DS28E17 1-Wire-to-I2C Master Bridge Power Management IC.
Specifications
Maxim Integrated technical specifications, attributes, parameters and parts with similar specifications to Maxim Integrated .
- TypeParameter
- Factory Lead Time6 Weeks
- Published2009
- Part StatusActive
- Moisture Sensitivity Level (MSL)1 (Unlimited)
- TypeInterface
- Base Part NumberDS28E17K
- Function1-Wire to I2C
- Utilized IC / PartDS28E17
- Supplied ContentsBoard(s)
- Evaluation KitYes
- Secondary AttributesGraphical User Interface
- RoHS StatusROHS3 Compliant
0 Similar Products Remaining
Technical Documents
Associated Products
| Part Number | Manufacturer | Description | Stock | RFQ |
|---|---|---|---|---|
| EPSON | CRYSTAL 12.0000MHZ 10PF SMD | 0 | RFQ | |
| Maxim Integrated | LDO Regulator Pos 3.3V 0.15A 5-Pin SC-70 Tube | 0 | RFQ | |
| Maxim Integrated | 0 | RFQ |


Product
Brand
Articles
Tools












