Maxim Integrated DS4424EVKIT#Data Conversion IC Development Tools Evaluation Kit/ Four-Channel, I2C, 7-Bit Sink/Source Current DAC
Description
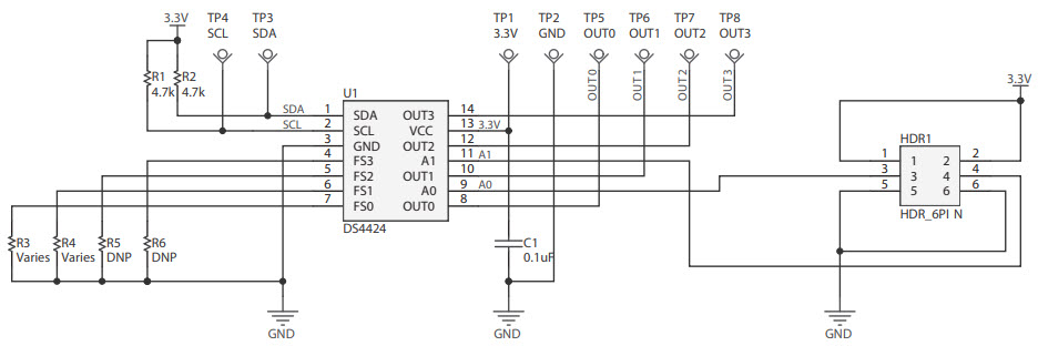
The Maxim Integrated DS4424EVKIT-EVKIT# is an evaluation kit for the DS4422 2-Channel, I2C, 7-Bit DAC, Instrumentation and Measurement Amplifier. This kit includes a DS4422 evaluation board, a USB-I2C adapter, and a software package. The evaluation board provides a platform for testing and evaluating the performance of the DS4422. The USB-I2C adapter allows for easy connection to a PC for programming and data acquisition. The software package includes a GUI for setting up and controlling the DS4422, as well as a library of example programs for testing and evaluating the performance of the DS4422. The DS4424EVKIT-EVKIT# is an ideal tool for engineers and designers who need to evaluate the performance of the DS4422.
Specifications
Maxim Integrated technical specifications, attributes, parameters and parts with similar specifications to Maxim Integrated .
- TypeParameter
- Factory Pack QuantityFactory Pack Quantity1
- Interface TypeI2C
- Tool Is For Evaluation OfDS4424
- RoHSDetails
- PackagingBulk
- TypeDAC
- ProductEvaluation Kits
0 Similar Products Remaining
Associated Products
| Part Number | Manufacturer | Description | Stock | RFQ |
|---|---|---|---|---|
| Analog Devices, Inc. | LM334S - Constant Current Source and Temperature Senso | 0 | RFQ |


Product
Brand
Articles
Tools






