Maxim Integrated DS8500-KIT#Interface Development Tools DS8500 Eval Kit
Description
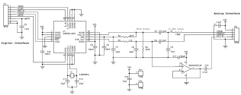
The Maxim Integrated DS8500-KIT# is an evaluation kit for the DS8500 HART modem, Instrumentation and Measurement IC. This kit provides a comprehensive set of tools and components to evaluate the performance of the DS8500 IC. It includes a DS8500 IC, a DS8500 evaluation board, a USB-to-HART interface, and a set of cables and connectors. The evaluation board is designed to allow users to quickly and easily evaluate the performance of the DS8500 IC. The USB-to-HART interface allows users to connect the DS8500 IC to a PC for programming and data logging. The kit also includes a comprehensive set of documentation and software to help users get the most out of the DS8500 IC.
Specifications
Maxim Integrated technical specifications, attributes, parameters and parts with similar specifications to Maxim Integrated .
- TypeParameter
- Factory Lead Time16 Weeks
- PackagingBulk
- Published2010
- Part StatusActive
- Moisture Sensitivity Level (MSL)1 (Unlimited)
- TypeTelecom
- Base Part NumberDS8500
- FunctionModem
- Operating Supply Voltage3.3V
- Utilized IC / PartDS8500
- Supplied ContentsBoard(s)
- Evaluation KitYes
- Primary AttributesHART® FSK Half-Duplex Modem
- EmbeddedNo
- Radiation HardeningNo
- RoHS StatusROHS3 Compliant
0 Similar Products Remaining
Technical Documents
Associated Products
| Part Number | Manufacturer | Description | Stock | RFQ |
|---|---|---|---|---|
| ON Semiconductor | LED DRIVER, PFC, TRIAC, DIMM, 8SOIC | 10000 | RFQ |


Product
Brand
Articles
Tools





