Maxim Integrated MAX14984EVKIT#EVALUATION KIT FOR ENHANCED VGA
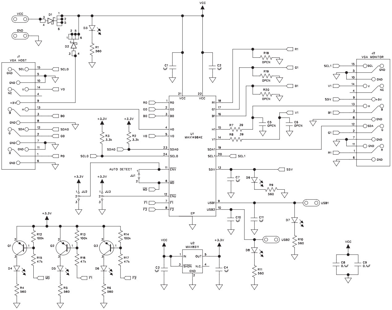
The MAX14984EVKIT-EVKIT# is an evaluation kit for the MAX14984 Enhanced VGA Port Protector with Monitor Detection and Dual USB Power Switch. This kit is designed to help evaluate the performance of the MAX14984, a VGA port protector with advanced features such as monitor detection and dual USB power switch. The kit includes a MAX14984 evaluation board, a USB cable, and a power supply. The evaluation board is designed to provide a convenient platform for testing the MAX14984's features and performance. The USB cable allows for easy connection to a computer for programming and testing. The power supply provides the necessary power for the board. This evaluation kit is ideal for testing and evaluating the MAX14984 for use in computers and peripherals.
- TypeParameter
- Factory Lead Time2 Weeks
- Part StatusActive
- Moisture Sensitivity Level (MSL)1 (Unlimited)
- RoHS StatusNon-RoHS Compliant


Product
Brand
Articles
Tools

