Maxim Integrated MAX1968EVKITEvaluation Kit Is A Fully Assembled And Tested PC Board That Implements A Switch Mode Driver For A Peltier Thermoelectric Cooler
Description
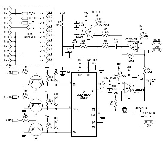
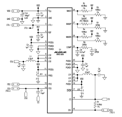
The MAX1968EVKIT Evaluation Board from Maxim Integrated is designed to evaluate the MAX1968 Contactor Power Driver for Optical Networking, Video over Fiber, Instrumentation and Measurement applications. This evaluation board features a wide range of features, including a high-voltage power supply, a low-voltage power supply, a high-voltage contactor, a low-voltage contactor, a high-voltage relay, a low-voltage relay, and a MAX1968 Contactor Power Driver. The board also includes a variety of test points and connectors for easy evaluation and testing. The MAX1968EVKIT Evaluation Board is an ideal solution for evaluating the MAX1968 Contactor Power Driver for Optical Networking, Video over Fiber, Instrumentation and Measurement applications.
Specifications
Maxim Integrated technical specifications, attributes, parameters and parts with similar specifications to Maxim Integrated .
- TypeParameter
- Factory Lead Time6 Weeks
- Published2002
- Part StatusActive
- Moisture Sensitivity Level (MSL)1 (Unlimited)
- Output Current3A
- Evaluation KitYes
- Radiation HardeningNo
- RoHS StatusNon-RoHS Compliant
0 Similar Products Remaining
Technical Documents
Associated Products
| Part Number | Manufacturer | Description | Stock | RFQ |
|---|---|---|---|---|
| Maxim Integrated | IC OPAMP GP 10MHZ RRO 8SOIC | 55 | BUY | |
| Maxim Integrated | IC OPAMP GP 1 CIRCUIT 8SOIC | 3283 | RFQ |


Product
Brand
Articles
Tools




