Maxim Integrated MAX20326EVKIT#EVKIT FOR DUAL PRECISION BUS ACC
Description
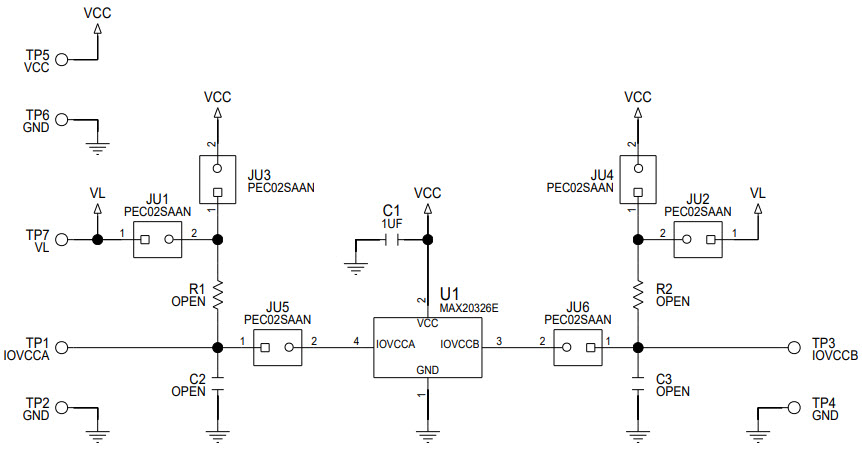
The MAX20326EVKIT-EVKIT# is an evaluation kit for the MAX20326 Dual Precision Bus Accelerator, Communications and Telecom Interface IC. This kit provides a complete platform for evaluating the features and performance of the MAX20326 IC. It includes a MAX20326 evaluation board, a USB-to-UART bridge, and a USB cable. The evaluation board features two precision bus accelerators, two communications interfaces, and two telecom interfaces. The USB-to-UART bridge allows for easy connection to a PC for programming and debugging. The USB cable provides power to the board and allows for communication with the PC. The kit also includes a comprehensive user guide and software examples to help users get started quickly.
Specifications
Maxim Integrated technical specifications, attributes, parameters and parts with similar specifications to Maxim Integrated .
- TypeParameter
- Factory Lead Time6 Weeks
- Part StatusActive
- Moisture Sensitivity Level (MSL)1 (Unlimited)
- TypeInterface
- FunctionAccelerator
- Utilized IC / PartMAX20326
- Supplied ContentsBoard(s)
- Primary Attributes2-Channel (Dual)
- Secondary AttributesOn-Board Test Points
- RoHS StatusROHS3 Compliant
0 Similar Products Remaining
Technical Documents


Product
Brand
Articles
Tools



