Maxim Integrated MAX258EVKIT#EVAL KIT FOR MAX258
Description
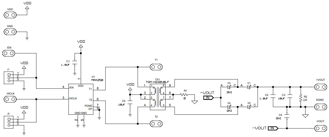
The MAX258EVKIT-EVKIT# is an evaluation kit for the MAX258 500mA Push-Pull Transformer Driver for Isolated Power Supplies, Communications and Telecom Applications. This kit includes a MAX258 evaluation board, a MAX258 transformer driver IC, and a MAX258 transformer. The MAX258 is a high-efficiency, low-cost, push-pull transformer driver designed for isolated power supplies, communications, and telecom applications. It features a wide operating voltage range of 4.5V to 18V, a high-efficiency current-mode control, and a low-power shutdown mode. The MAX258EVKIT-EVKIT# is an ideal tool for evaluating the performance of the MAX258 in a variety of applications.
Specifications
Maxim Integrated technical specifications, attributes, parameters and parts with similar specifications to Maxim Integrated .
- TypeParameter
- Factory Lead Time6 Weeks
- Published2013
- Part StatusActive
- Moisture Sensitivity Level (MSL)1 (Unlimited)
- TypePower Management
- FunctionTransformer Driver
- Utilized IC / PartMAX258
- Supplied ContentsBoard(s)
- Evaluation KitYes
- EmbeddedNo
- RoHS StatusROHS3 Compliant
0 Similar Products Remaining
Technical Documents
Associated Products
| Part Number | Manufacturer | Description | Stock | RFQ |
|---|---|---|---|---|
| Analog Devices | IC REG LINEAR POS ADJ 200MA SOT6 | 0 | RFQ |


Product
Brand
Articles
Tools




