Maxim Integrated MAX30205EVSYS#MAXIM INTEGRATED PRODUCTS MAX30205EVSYS# EVAL BOARD, TEMPERATURE SENSORNew
The MAX30205EVSYS-EVSYS# Evaluation Kit for the MAX30205 Human Body Temperature Sensor is designed for medical and healthcare applications. It includes the MAX30205 Human Body Temperature Sensor, a MAX32620FTHR microcontroller, and a MAX14690 power management IC. The evaluation kit provides a complete platform for evaluating the performance of the MAX30205 Human Body Temperature Sensor. The kit includes a USB-based GUI for easy configuration and data logging, as well as a set of example programs for quickly getting started. The MAX30205 Human Body Temperature Sensor is a low-power, high-accuracy temperature sensor that is designed for medical and healthcare applications. It features a wide temperature range of -40°C to +125°C, a resolution of 0.0625°C, and a fast conversion time of 0.5 seconds. The MAX30205 is also capable of detecting temperature changes as small as 0.0625°C. The evaluation kit also includes a MAX32620FTHR microcontroller, which is a low-power, high-performance microcontroller with an ARM Cortex-M4F core. The MAX14690 power management IC provides a complete power solution for the evaluation kit, including power sequencing, power monitoring, and power management. The evaluation kit also includes a USB-based GUI for easy configuration and data logging, as well as a set of example programs for quickly getting started.
- TypeParameter
- Factory Lead Time6 Weeks
- PackagingBox
- Published2016
- Part StatusActive
- Moisture Sensitivity Level (MSL)1 (Unlimited)
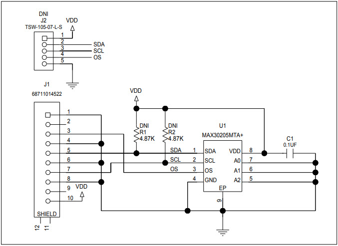
- Utilized IC / PartMAX30205
- Supplied ContentsBoard(s)
- Sensor TypeTemperature
- REACH SVHCNo SVHC
- RoHS StatusROHS3 Compliant
- MAX30205 Eval Kit
- MAX30205 Datasheet
- MAXREFDES101# Health Sensor Platform 2.0 Guide
- hSensor Platform Enables Quick, Easy Design for Wearable Health, Fitness Applications
- MAX30205EVSYS%23-Maxim-Integrated-datasheet-67356515.pdf
- MAX30205EVSYS%23-Maxim-Integrated-datasheet-81857003.pdf
- Maxim-Integrated-company-65.pdf







