Maxim Integrated MAX31091EVKIT#EVALUATION KIT FOR MAX31091, AUT
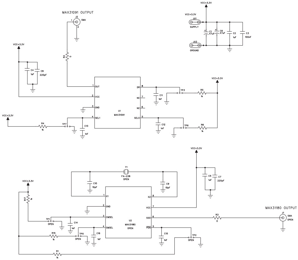
The MAX31091EVKIT-EVKIT# is an evaluation kit for the MAX31091 Automotive Temperature Range Spread-Spectrum EconOscillator. This kit is designed for automotive and transportation applications, and provides a complete platform for evaluating the MAX31091. It includes a MAX31091 evaluation board, a USB-to-I2C interface board, and a USB cable. The evaluation board features a MAX31091 IC, a 32.768kHz crystal, and a temperature sensor. The USB-to-I2C interface board allows for easy connection to a PC for programming and debugging. The kit also includes a comprehensive set of software tools, including a graphical user interface, example code, and documentation. With this kit, engineers can quickly and easily evaluate the performance of the MAX31091 in their automotive and transportation applications.
- TypeParameter
- Factory Lead Time6 Weeks
- Part StatusActive
- Moisture Sensitivity Level (MSL)1 (Unlimited)
- RoHS StatusNon-RoHS Compliant


Product
Brand
Articles
Tools



