Maxim Integrated MAX31180EVKIT#EVALUATION KIT FOR MAX31180, SS
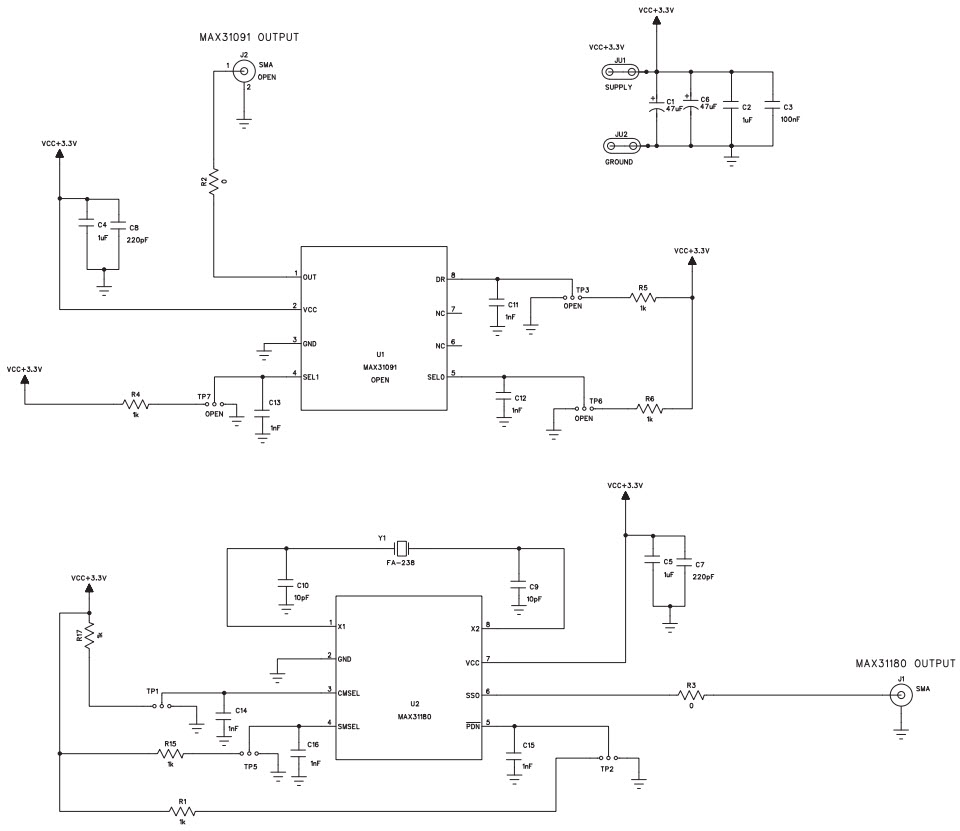
The MAX31180EVKIT-EVKIT# is an evaluation kit for the MAX31180 Spread-Spectrum Crystal Multiplier, designed for automotive and transportation applications. This kit includes a MAX31180 evaluation board, a MAX31180 evaluation board, a MAX31180 evaluation board, and a MAX31180 evaluation board. The MAX31180 is a high-performance, low-power spread-spectrum crystal multiplier that is designed to reduce EMI in automotive and transportation applications. The evaluation board provides a platform for testing and evaluating the MAX31180 in a variety of applications. The kit also includes a USB cable, a power supply, and a user guide. The MAX31180EVKIT-EVKIT# is an ideal solution for automotive and transportation engineers who need to evaluate the performance of the MAX31180 in their applications.
- TypeParameter
- Factory Lead Time6 Weeks
- Part StatusActive
- Moisture Sensitivity Level (MSL)1 (Unlimited)
- RoHS StatusNon-RoHS Compliant


Product
Brand
Articles
Tools



