Maxim Integrated MAX38888EVKIT#A SUPER CAP BACK-UP REGULATOR DE
Description
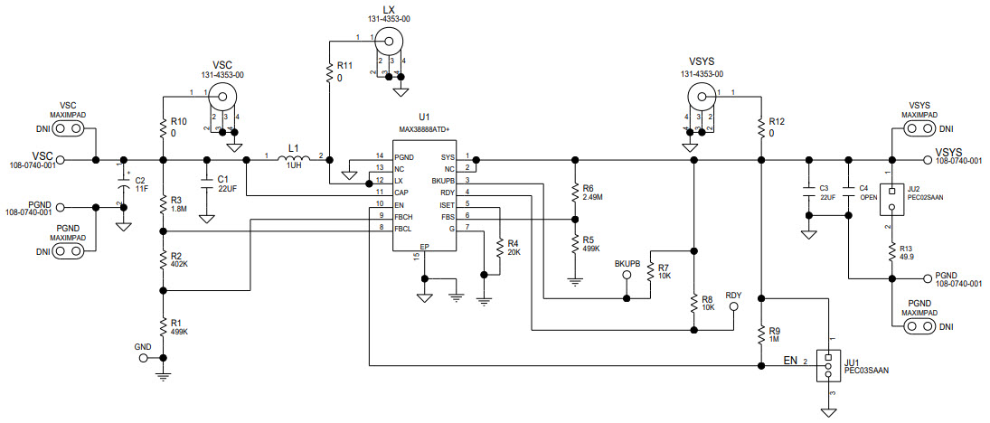
The MAX38888EVKIT# Evaluation Kit from Maxim Integrated is designed for evaluating the MAX38888 2.5V-5V, 0.5A/2.5A Reversible Buck-Boost Regulator for Backup Power Applications. This kit is suitable for consumer electronics, industrial, and automotive applications. It includes a MAX38888EVKIT# evaluation board, a MAX38888EVKIT# software, and a USB cable. The evaluation board features a MAX38888 2.5V-5V, 0.5A/2.5A Reversible Buck-Boost Regulator, a USB connector, and a power supply connector. The MAX38888EVKIT# software allows users to configure the MAX38888 for their specific application. The USB cable is used to connect the evaluation board to a PC for programming and monitoring.
Specifications
Maxim Integrated technical specifications, attributes, parameters and parts with similar specifications to Maxim Integrated .
- TypeParameter
- Factory Lead Time6 Weeks
- Part StatusActive
- Moisture Sensitivity Level (MSL)1 (Unlimited)
- TypePower Management
- FunctionCapacitor Charger
- Utilized IC / PartMAX38888
- Supplied ContentsBoard(s)
- EmbeddedNo
- RoHS StatusROHS3 Compliant
0 Similar Products Remaining
Technical Documents


Product
Brand
Articles
Tools





