Maxim Integrated MAX9892EVKIT+EVAL BOARD FOR MAX9892
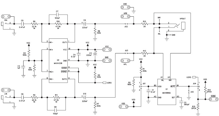
The MAX9892EVKIT+ Evaluation Kit from Maxim Integrated is designed to evaluate the MAX9892 Audio Click-and-Pop for Smart Phone, Consumer Electronics, and Portable Audio Applications. This kit includes a MAX9892EVKIT+ board, a MAX9892 evaluation board, and a USB cable. The MAX9892EVKIT+ board features a headphone amplifier, a microphone amplifier, and a line-in amplifier, allowing users to evaluate the MAX9892's performance in a variety of audio applications. The board also includes a USB interface for easy connection to a PC, allowing users to quickly and easily configure the MAX9892 for their application. The MAX9892 evaluation board provides a complete solution for evaluating the MAX9892, including a headphone amplifier, a microphone amplifier, and a line-in amplifier. The board also includes a USB interface for easy connection to a PC, allowing users to quickly and easily configure the MAX9892 for their application. The USB cable included in the kit allows users to connect the MAX9892EVKIT+ board to a PC for easy configuration and evaluation.
- TypeParameter
- Factory Lead Time6 Weeks
- PackagingBulk
- Published2008
- Part StatusActive
- Moisture Sensitivity Level (MSL)1 (Unlimited)
- TypeAudio
- FunctionAudio Processing
- Operating Supply Voltage5.5V
- Operating Supply Current100mA
- Utilized IC / PartMAX9892
- Supplied ContentsBoard(s)
- Evaluation KitYes
- Primary AttributesClick and Pop Eliminator
- EmbeddedNo
- Secondary AttributesIncludes On-Board MAX4338 Headphone Amplifier
- RoHS StatusROHS3 Compliant
| Part Number | Manufacturer | Description | Stock | RFQ |
|---|---|---|---|---|
| Maxim Integrated | IC OPAMP GP 2 CIRCUIT 10UMAX | 4889 | BUY |


Product
Brand
Articles
Tools






