Maxim Integrated MAXAUDINT001#AUDIO INTERFACE BOARD, PROVIDING
Applications:
Audio >
Audio Interfaces
End Products:
Consumer ElectronicsConsumer ElectronicsData Acquisition SystemSecurity SensorHVACPH & Chemical SensingData LoggerHome AppliancesOptical SensorsMedical InstrumentsThermostatIndustrial ControlTransmittersGas MeterPortable-Powered ProductsHumidity Sensor
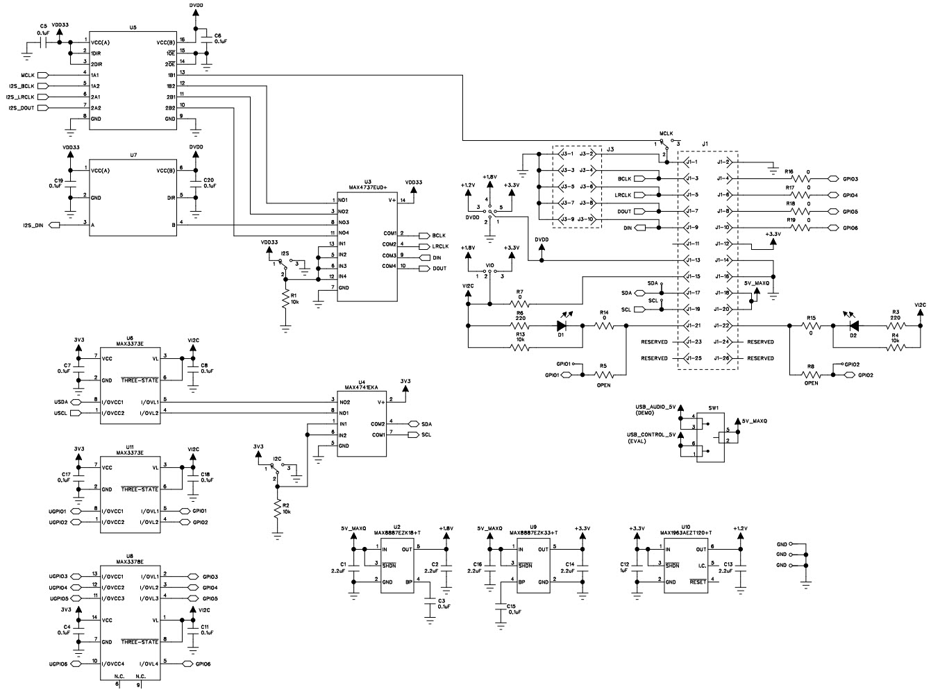
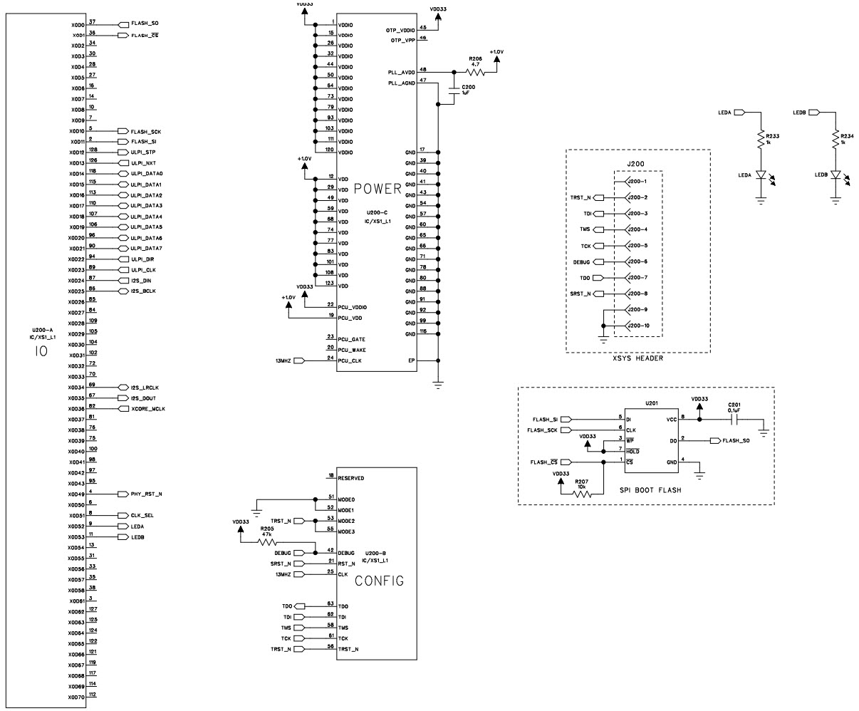
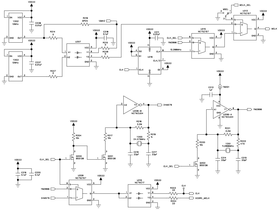
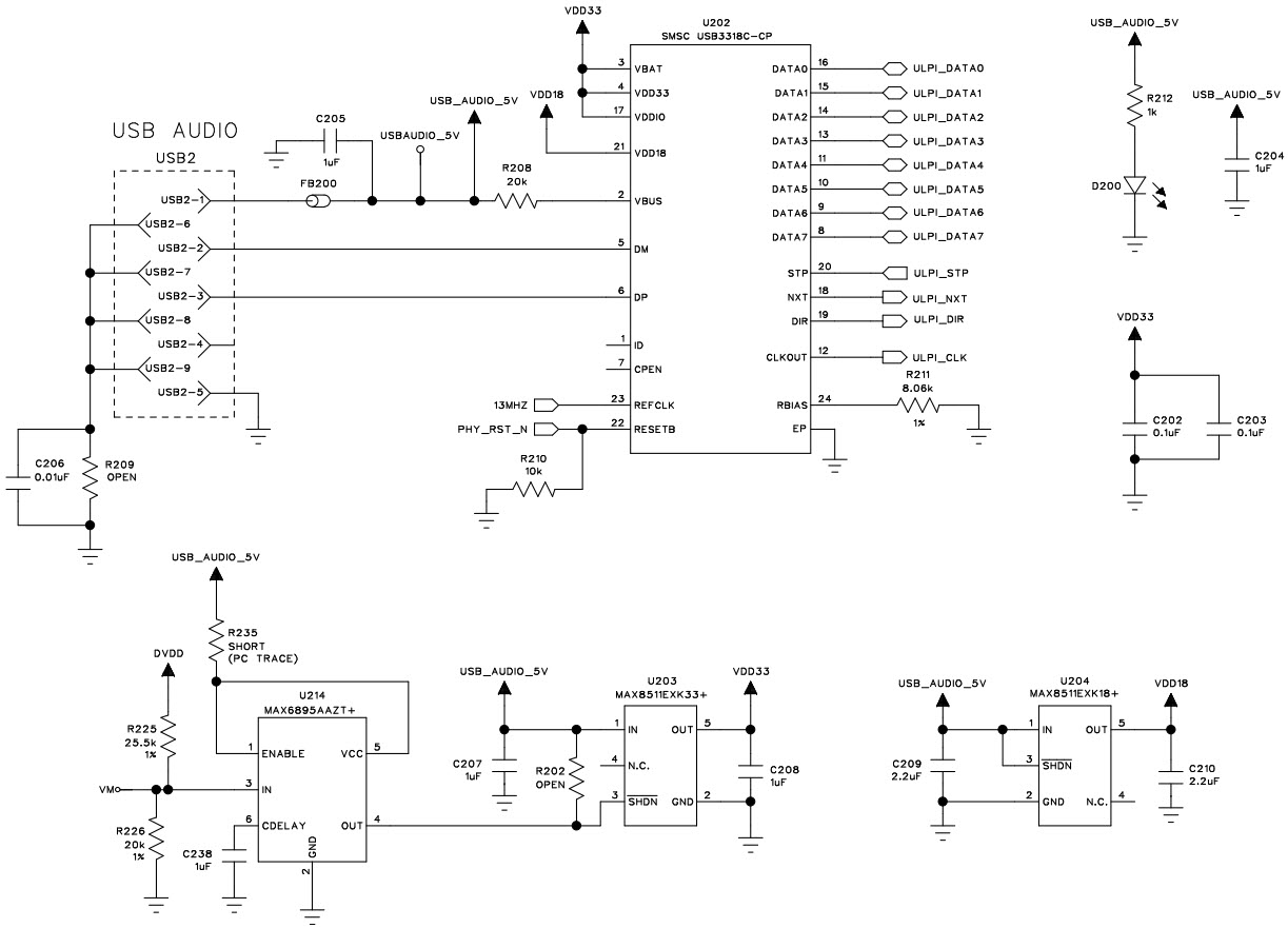
The MAXAUDINT001# Audio Interface Evaluation Board for the MAXQ2000 Low-Power LCD Microcontroller is a great tool for consumer electronics designers. It provides a comprehensive platform for evaluating the audio interface capabilities of the MAXQ2000 microcontroller. The board includes a variety of audio components, including a microphone, a speaker, and a headphone jack. It also includes a USB port for connecting to a PC, allowing for easy programming and debugging. The board also includes a variety of test points and jumpers for easy evaluation of the audio interface. With the MAXAUDINT001#, designers can quickly and easily evaluate the audio interface capabilities of the MAXQ2000 microcontroller, making it an ideal choice for consumer electronics applications.
- TypeParameter
- Part StatusActive
- Moisture Sensitivity Level (MSL)1 (Unlimited)
- RoHS StatusNon-RoHS Compliant
| Part Number | Manufacturer | Description | Stock | RFQ |
|---|---|---|---|---|
| Maxim Integrated | 0 | RFQ | ||
| Microchip Technology | IC EEPROM 1K SPI 2MHZ 8SOIC | 939 | BUY | |
| Maxim Integrated | 568 | RFQ | ||
| Winbond Electronics Corporation | 100000 | RFQ | ||
| Analog Devices | Highest-Power, 300mA, Low-Dropout Linear Regulator in Thin-SOT23 | 0 | RFQ | |
| Maxim Integrated | MAXIM INTEGRATED PRODUCTS MAX3373EEKA T TRANSLATOR, 16MBPS, LOGIC, 8SOT23 | 84 | RFQ | |
| Maxim Integrated | IC REG LINEAR 3.3V 120MA SC70-5 | 6180 | BUY |


Product
Brand
Articles
Tools


















